Back

Research progress in the correlation of ocular surface microflora and ocular surface disease

Views:10550
DOI:10.3978/j.issn.1000-4432.2022.05.05
Publication Date:2023-01-31
Author(s):
LIN Yu‘an ,ZHANG Yujie ,SHI Ke ,WU Huping ,OU Shangkun
View More

Keywords

microbiome
ocular surface
disease
gene sequencing
16SrDNA

Abstract

The microbiome of the ocular surface consists of various microbial communities that colonize on the eye surface, mainly bacteria. The stabilization of the microbiome and the other ocular surface components plays an important role in maintaining the homeostasis of the ocular surface. However, unpredictable changes of ocular surface microbiome are strongly associated with ocular surface diseases in the situation of environmental changes or destruction of immune system. With the innovation of inspection technology, the current gene sequencing technology is applied to detect the ocular surface microbiome and confirm that the eye microbiome is closely related to ocular surface diseases. This paper investigates the corelation of ocular surface microbiomes and diseases. Moreover, we provide areference for the occurrence and development of ocular surface diseases and their treatment.

Article

    眼表位于眼球的最外面,是一个精细而复杂的系统,包括角膜、结膜、眼睑、睑板腺、泪腺和神经、血管网络等。眼表暴露于外部坏境,直接接触于空气,有特定的菌群定植于眼表,与眼表的组织、细胞以及细胞因子共同构成一个整体,形成一个稳定的眼表微环境,对维持眼部健康起着极其重要的作用[1]。在正常情况下,眼表菌群中的各种微生物处于一个微妙的平衡状态,与人体眼表组织的细胞和平共生,共同维持眼表的健康[2]。但在环境改变或免疫力低下的情况下,这种平衡状态被打破[3],某些微生物异常繁殖,导致菌群失调,成为致病菌,引起眼表微环境的变化,可导致眼表感染及一系列的眼表病变,甚至进入眼内引起眼内炎,严重影响眼部健康[4]

1 正常眼表菌群的研究

    在传统的方式中,显微镜下染色检查和微生物培养是确定眼部微生物的主要方式[5]。介于共聚焦显微镜(in vivo confocal microscopy,IVCM)[6]眼前段光学相干断层扫描(anterior segment optical coherence tomography,AS-OCT)[7]技术的发展,也逐渐用于辅助检测眼表微生物。随着16SrDNA细菌DNA扩增测序技术的不断发展,其广泛应用于分析眼表菌群,发现了眼表存在不可培养的微生物类型,这丰富了我们对眼表菌群的多样性的认识[5,8]。目前,在眼表发现221种细菌,5 9属5个门。正常的眼表菌群以革兰氏阳性菌为主,如葡萄球菌、棒状杆菌、链球菌和丙酸杆菌等;其次为革兰氏阴性菌,如嗜血杆菌、奈瑟菌、假单胞菌[9-10]。眼表菌群在男性和女性中只在β多样性上存在差异,但不同年龄的眼表菌群在微生物组成、代谢功能和抗生素抗性基因的丰度方面存在显著差异[11]。在老年群体中,含有更多的贪婪丙酸杆菌、大肠杆菌、滕黄微球菌、金黄色葡萄球菌、大芬戈尔德菌等,而在青年的群体中含有更多的痤疮丙酸杆菌、猪鼻支原体、人苍白杆菌、绿脓杆菌、牛支原体等[11-12]。真菌并不是眼表的正常微生物,偶有分离得到白色念珠菌、青霉菌、曲霉菌、镰孢菌属和分支孢子菌属,它们多为来自空气和环境的随机污染,呈短暂性,其检出率只有1.3%~13.0%[13-14]
    透过眼表菌群的培养或16SrDNA测序能够鉴别眼表疾病患者菌群与正常菌群的差异,可以帮助进一步对疾病的理解,对眼表疾病的诊断或治疗提供参考。同时,身体其他部位相关的菌群也可能通过血行播种,影响或参与某些眼科疾病[15-16],与眼部疾病的产生与发展关系密切,对人类的健康造成巨大的危害[17-18]

2 眼表菌群与眼表疾病的关系

2.1 角膜炎与眼表菌群

    角膜直接与外部环境接触,易受到外来因素的影响。各种因素引起的眼表微环境变化,都可引起角膜的炎症反应,导致角膜水肿、角膜溃疡,甚至角膜穿孔,严重威胁患者的视力。感染性角膜炎是引起角膜炎最常见的原因,其致病菌种类较多,主要以革兰氏阳性菌为主,如表皮葡萄球菌、金黄色葡萄球菌、链球菌等;革兰氏阴性菌相对少见,主要是假单胞菌、嗜麦芽窄食单胞菌、大肠埃希菌[19-21]。有学者在分析单侧感染性角膜炎的患者中,发现对侧的眼表菌群体也发生了相似的改变[22]
    导致感染最常见的是表皮葡萄球菌,表皮葡萄球菌目前已成为临床上最为常见的致病菌,表皮葡萄球菌分泌的半胱氨酸蛋白酶、溶血素毒素等可以干扰眼表免疫机制的作用,同时也能形成生物膜帮助其逃避宿主防御[23]。铜绿假单胞菌也是仅次于表皮葡萄球菌的病原菌,铜绿假单胞菌定植于角膜进行快速繁殖,产生黏附因子作用于角膜造成急性感染,通常迅速进展为急性化脓性溃疡,角膜中央会形成白色浸润,分泌脓性分泌物,伴随角膜基质凝固性坏死,并通过群体感应系统和蛋白质分泌系统释放毒力因子,而加重角膜损伤[24]。医院获得性的克雷伯氏菌可能会造成严重的眼部感染,且具有很强的耐药性,而大肠杆菌是常见的环境病原体,大多数来自异体移植的供体或是生活环境[25]。在复发性感染性角膜炎患者中,内源性金黄色葡萄球菌明显增加,睑缘、结膜或鼻腔等其他部位可能是复发性感染性角膜炎内源性感染的来源[26]
    真菌性角膜炎主要是植物创伤引起,但随着角膜移植等手术长期使用抗生素药物等的增加,真菌性角膜炎的发病率逐渐增加[27]。由真菌引起的真菌性角膜炎,不同地区的致病菌也不完全一致,主要致病菌有丝状菌(如镰刀菌、曲霉菌及酵母菌等)、白色念球菌及青霉菌等[13]。真菌的繁殖、霉菌毒素、分泌的蛋白水解酶和真菌抗原激活机体感染的炎症反应使角膜的免疫防御系统改变,真菌可穿透角膜间质,形成深度感染,而丝状真菌如镰刀菌形成的生物膜也是发病机制中的一个重要因素[28]。常见的镰刀菌和曲霉更容易生长在人体角膜中央,形成生物膜的镰刀菌分离株比浮游菌分离株表现出更高的耐药性,而白色念珠菌分泌的天冬氨酸蛋白有助于逃离免疫抑制。真菌感染的变化对眼表的共生菌群造成失衡,而对眼表结构造成损害,进一步加重感染。基于16SrDNA分析对真菌性角膜炎患者的结膜拭子和角膜刮屑进行分析,发现眼表菌群发生明显变化,尤其是曲霉菌、镰刀菌、马拉色菌、血珠菌、念珠菌、青霉菌、镰刀菌、镰刀菌等[13]。近来益生菌的使用也开始运用在预防疾病中,对真菌抑制的作用有了进一步的探索[27-28],可能是治疗真菌性角膜炎的新的方式。
    在佩戴角膜接触镜的患者中,感染性角膜炎的发生率明显增加[29-30]。对佩戴角膜接触镜的患者进行检测,发现其眼表菌群发生了明显改变[30]。最丰富的4个属是假单胞菌、内水杆菌、葡萄球菌和角杆菌,进一步发现这样的改变增加了感染性角膜炎的发生风险,导致隐形眼镜相关的细菌性角膜炎。

2.2 结膜炎与眼表菌群

    结膜炎病因复杂,可以分为感染性结膜炎以及非感染性结膜炎。感染性结膜炎中以细菌感染性结膜炎为主,赵荣超团队透过细菌性结膜炎患者1 350例,检出以革兰氏阳性为主,主要为表皮葡萄球菌、金黄色葡萄球菌、肺炎链球菌、溶血葡萄球菌、产气葡萄菌等[31]。而小儿急性细菌性结膜炎主要为金黄色葡萄球菌、肺炎链球菌和流感嗜血杆菌,可能与解剖结构与免疫系统发育的不完善有关[32]
    非感染性结膜炎主要是过敏性结膜炎,在过敏性结膜炎患者中,菌群的多样性较一般正常人丰富,同时发现拟杆菌门、放线菌门以及蓝藻菌门的细菌数量增加;此外,在过敏性结膜炎中,眼部菌群和鼻部的菌群存在相互作用,鼻泪管在解剖学上连接眼的泪囊和鼻腔,过敏性结膜炎的患者可能透过眼泪或摩擦鼻腔使结膜与鼻部的菌群互相产生流动,结膜的共生菌群的变化增加了对疾病的影响[33]

2.3 睑缘炎与眼表菌群

    睑缘炎是指眼睑及其包括皮肤、睫毛和睑板腺在内的相关附属组织的炎症为特征的一类疾病。典型的睑缘炎患者前后睑缘可同时受累,通常呈慢性间歇性发作[34]。睑缘的长期慢性炎症会导致睑缘溃疡、干眼和睑缘炎相关角结膜病变等,但目前睑缘炎的病因及致病机制尚未明确[35]。研究[36-37]指出:与正常人相比,睑缘炎患者的眼表菌群多样性无差异,睑缘炎患者中丙酸杆菌、葡萄球菌、不动杆菌和棒状杆菌属成员被确定为眼睑或睑炎的主要微生物群。但睑缘炎患者眼表带菌量要高于正常人,且革兰氏阳性球菌在菌群占有的比例不同,而厌氧菌带菌量要低于正常人[38]。睑缘炎带菌量的增加造成了炎性反应的延长,而厌氧菌的痤疮丙酸杆菌低于正常人则可能是睑缘炎的一个保护因素。临床上的睑缘炎与蠕行螨高度相关。蠕形螨性睑缘炎患者结膜囊内有不同程度的细菌菌群失衡,而蠕形螨作为转移皮肤和环境菌群的载体可能是其潜在的发病机制[39]。在睑缘炎患者和健康对照中发现了混合皮肤微生物菌群,由此推测人的睑缘炎可能是由混合皮肤微生物菌群的感染引起的;而蠕形螨作为载体增加了将环境菌群带入到眼部的机会。因为眼部健康和睑缘炎可能取决于眼睛和眼表菌群之间的相互作用,维持眼部微生物群之间的平衡或共生生长可能对睑缘炎的预防很重要。

2.4 干眼与眼表菌群

    干眼是以泪膜功能异常为主要特征的眼部疾病,常伴有眼干涩感、异物感等眼部不适症状,分为泪液生成不足型干眼和蒸发过强型干眼[40]。在干眼中,通过培养鉴定出的大多数细菌是凝固酶阴性的葡萄球菌;在进一步通过16SrDNA的细菌DNA扩增测序发现,在干眼的患者含有眼表非典型的菌群,包括克雷伯氏菌、红串红球菌和欧文氏菌[3,41]。干眼患者正常菌群的结构发生变化,相较健康的眼表环境的菌群分布,特有菌群的增加破坏原有的微环境平衡也提示了机会致病菌的可能性。而同时发现这些菌群的增加与杯状细胞密度降低有关。杯状细胞的减少及丧失是干眼的特征之一,而杯状细胞的丢失表现为泪黏液蛋白5 AC(mucin 5 AC,MUC5 AC)水平的降低使眼表高渗状态持续、恶化,加重干眼程度。干燥综合征是一种特殊类型的泪液生成不足型干眼。通过16SrDNA的细菌DNA扩增测序,发现干燥综合征患者眼表菌群的多样性较正常人高,以大肠埃希菌等革兰氏阴性杆菌最为常见[42],部分机会致病菌的丰度明显增加,如假单胞菌、假葡萄球菌、链球菌、不动菌等致原菌比例较高[43]。不同于健康眼表菌群的分布,这些变化可能与严重的眼表异常有关,包括上皮损伤、水蛋白层和黏蛋白层减少,提示了更高比例的潜在致原微生物。蒸发过强型干眼主要为睑板腺功能障碍。虽然在睑板腺功能患者中菌群的数量没有明显差异,但是存在a和b统计学差异,推测眼表菌群失调与睑板腺功能障碍密切相关[44]。有研究[41]进一步发现严重睑板腺功能障碍患者组的细菌类型数量明显高于健康对照组,睑板腺体脂质异常被认为与眼表微生物群组成的变化有关。睑板腺管阻塞导致的脂质积累限制了其杀菌能力,从而增强了眼表微生物的增殖。研究[45]显示:睑板腺功能障碍患者可检测出含有大量的大肠弯曲杆菌、空肠弯曲杆菌和屎肠球菌病原体,这些细菌在健康对照组中几乎不存在,正常微生物群落的变化和优势菌的转化可能与睑板腺功能障碍有关,较高的杆菌含量也提示了睑板腺功能障碍相关的干眼可能与睑缘炎和眼表蠕形螨感染有关。目前为止,在没有明显的临床感染的情况下,对于干眼的患者是否需要进行抗生素干预仍然存在争议,但在干眼患者中,更容易产生抗氟喹诺酮类结膜细菌[41]。这些结果可能有助于预防和治疗干眼患者诱发感染性角膜结膜炎。

2.5 翼状胬肉与眼表菌群

    翼状胬肉是常见的眼表疾病之一,单眼多发,也可以双眼发病,主要发生在眼部的鼻侧、颞侧的睑裂区,异常增生的纤维血管样组织从结膜向角膜表面增生,形状像昆虫的翅膀。其病因目前伤存在争议,通常认为与紫外线长期暴露有关。可以使患者出现异物感、见风流泪等症状,甚至引起视力下降[46]。有研究[47]指出:翼状胬肉患者等眼表优势菌群与正常人的类似,以革兰氏阳性菌为主,如棒状杆菌、葡萄球菌、链球菌、丙酸杆菌等,但棒状杆菌的丰度明显增高,这样的变化与眼表的免疫调节相关,可能促进了翼状胬肉的发生与发展。此外,翼状胬肉切除术后分离出最常见的病原菌是嗜麦芽链球菌,这可能与术后钙化斑块和传染性巩膜炎发生的潜在因素[48]

2.6 全身疾病与眼表菌群

    眼表群菌来自体内及外在环境,而体内不同部位的特殊微生态也会互相影响,对于人体的免疫防御机制或疾病发生发展密不可分。有学者[49]发现眼表上皮独特的天然免疫反应可能有助于其与共生细菌共存,并透过小鼠实验提出先天免疫功能障碍异常会导致眼表炎症。而在过敏性鼻结膜炎患者中,眼部和鼻腔间的微生物群相互作用[33]。另外,有研究[50]显示眼表菌群的差异和2型糖尿病的病程有关。这些发现表明2型糖尿病患者的眼表菌群与健康受试者有显著差异,这可能与眼表不适以及2型糖尿病病程相关。糖尿病患者的高血糖和全身炎症可能促进潜在病原体的生长和定植[51]。老年人眼表免疫相关的患病率有所增加,Mashaghi团队[52]提出衰老对眼表先天免疫和适应性免疫调节的关键影响,如Th1及Th17细胞的增加,可能使老年人对自身抗原的反应性增加导致了自身免疫和慢性炎症的发生,从而促使眼表菌群的变化。

3 结语

    正常微生物群在防止致病物种增殖方面具有保护性免疫作用,眼表菌群的稳定对眼表健康的维持起着重要作用。在环境因素、病理状态(如干眼综合征)、抗生素的使用、感染(如睑缘炎或结膜炎)和个人习惯(如过度地使用隐形眼镜)、全身疾病(糖尿病或免疫性疾病)等会导致眼表菌群失调,进一步导致眼表稳态的失衡,引起一系列的眼表疾病,严重威胁眼表健康。因此,眼表菌群平衡的破坏在眼科疾病的发病机制中起着重要的作用(表1)。这使我们对眼表疾病有了新的认识。但目前为止,研究主要集中在各种眼表疾病中眼表菌群的变化,但其因果关系目前尚未明了。是眼表菌群的变化继而引起的眼表疾病,还是眼表的疾病引起的菌群变化,需要进一步明确。同时,眼表菌群和眼表疾病的关系中,眼表菌群的失调对眼表的作用目前尚未有深入的研究,如是眼表微生物直接对眼表的结构和功能的影响,还是眼表微生物的代谢产物的变化引起的。

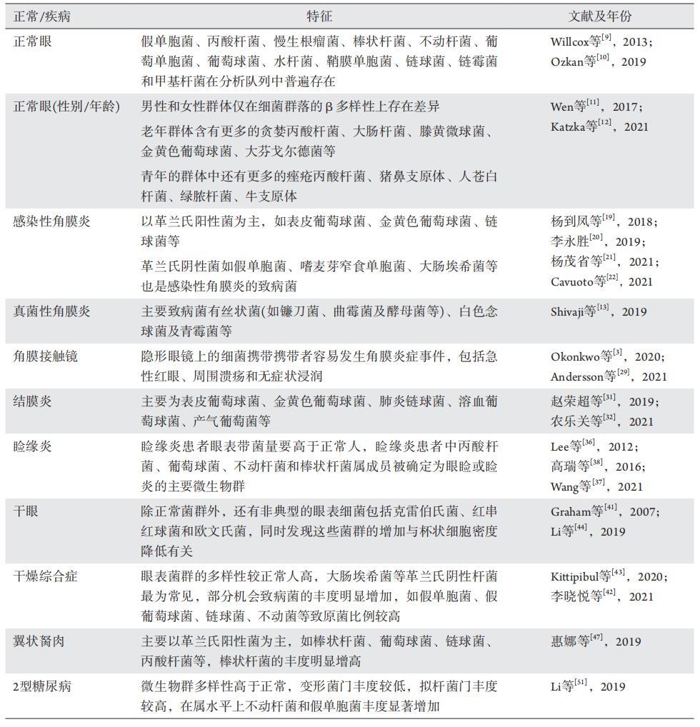
表1 眼表菌群与眼表疾病的关系
Table 1 Corelation of the ocular surface microbiome and ocular surface diseases

20230131102502_6734.jpg
    深入认识眼表菌群与眼表疾病的关系,对于眼表疾病的治疗也有重大的意义。对于感染性眼表疾病,如感染性角膜炎、感染性结膜炎等,目前主要采用的是广谱的抗生素,或者敏感的抗生素。但抗生素的应用进一步加重了菌群失调,甚至引起耐药菌的出现。对于非感染性眼表疾病,如干眼、过敏性结膜炎等,主要是对症治疗。而在治疗过程中进一步破坏眼表菌群的平衡,对眼表的健康造成新的威胁。如何从眼表菌群稳态的角度出发去治疗眼表疾病是一项新的挑战。在眼表疾病的治疗过程中,恢复失衡的眼表菌群或者调控眼表菌群的代谢产物都需要深入研究。
    同时,当前不管是培养法或是基因测序对于眼表疾病治疗前后的采样都有不可避免的误差或是污染的疑虑[10],不同的眼表疾病的眼表菌群不尽相同,若能透过开发更多检测辅助诊断或是眼表功能恢复与否的判断能够为未来眼表菌群研究提供方向。

开放获取声明

    本文适用于知识共享许可协议 (Creative Commons),允许第三方用户按照署名(BY)-非商业性使用(NC)-禁止演绎(ND)(CC BY-NC-ND)的方式共享,即允许第三方对本刊发表的文章进行复制、发行、展览、表演、放映、广播或通过信息网络向公众传播,但在这些过程中必须保留作者署名、仅限于非商业性目的、不得进行演绎创作。详情请访问:https://creativecommons.org/licenses/by-nc-nd/4.0/

Funding

No Fund Information

References

1. Mashaghi A, Hong J, Chauhan SK, et al. Ageing and ocular surface immunity[ J]. Br J Ophthalmol, 2017, 101(1): 1-5.
2. Li S, Yi G, Peng H, et al. How ocular surface microbiota debuts in type 2 diabetes mellitus[ J]. Front Cell Infect Microbiol, 2019, 9: 202.
3. Zhang Z, Zou X, Xue W, et al. Ocular surface microbiota in diabetic patients with dry eye disease[ J]. Invest Ophthalmol Vis Sci, 2021, 62(12): 13.
4. Ueta M, Kinoshita S. Innate immunity of the ocular surface[ J]. Brain Res Bull, 2010, 81(2-3): 219-228.
5. Kim TJ, Choi HJ, Kim MK , et al. Prophylactic removal and microbiological evaluation of calcified plaques after pterygium surgery[J]. Graefes Arch Clin Exp Ophthalmol, 2016, 254(3): 553-559.
6. 惠娜, 秦莉, 黎黎. 翼状胬肉患者眼表微生物菌群分析[ J]. 国际 眼科杂志, 2019, 19(11): 1989-1993.
HUI Na, QIN Li, LI Li. Study on the correlation between microbial community on ocular surface and pterygium[ J]. International Eye Science, 2019, 19(11): 1989-1993.
7. 陈静, 李威. 翼状胬肉的发病机制及治疗进展[ J]. 现代中西医结 合杂志, 2020, 29(12): 1364-1368.
CHEN Jing, LI Wei. The research of pterygia pathogenesis and therapy[ J]. Modern Journal of Integrated Traditional Chinese and Western Medicine, 2020, 29(12): 1364-1368.
8. 曹宇辰, 张杰鑫, 黎颖莉, 等. 有无睑板腺功能障碍患者眼表菌群 组成对比[ J]. 眼科新进展, 2021, 41(12): 1138-1143.
CAO Yuchen, ZHANG Jiexin, LI Yingli, et al. Comparison of ocular surface microbial colonies between patients with and without meibomian gland dysfunction[ J]. Recent Advances in Ophthalmology, 2021, 41(12): 1138-1143.
9. Li Z, Gong Y, Chen S, et al. Comparative portrayal of ocular surface microbe with and without dry eye[ J]. J Microbiol, 2019, 57(11): 1025-1032.
10. Kittipibul T, Puangsricharern V, Chatsuwan T. Comparison of the ocular microbiome between chronic Stevens-Johnson syndrome patients and healthy subjects[ J]. Sci Rep, 2020, 10(1): 4353.
11. 李晓悦, 王丽丽, 王信, 等. 原发性干燥综合征合并感染的临床特 点及危险因素分析[ J]. 蚌埠医学院学报, 2021, 46(6): 760-766.
LI Xiaoyue, WANG Lili, WANG Xin, et al. Analysis of clinical characteristics and risk factors in primary Sj?gren’s syndrome with infection[ J]. Journal of Bengbu Medical College, 2021, 46(6): 760-766.
12. Graham JE, Moore JE, Jiru X, et al. Ocular pathogen or commensal: a PCR-based study of surface bacterial flora in normal and dry eyes[ J]. Invest Ophthalmol Vis Sci, 2007, 48(12): 5616-5623.
13. 黎颖莉, 刘祖国, 邓应平, 等. 干眼临床诊疗的新认识及研究的新 方向[ J]. 中华实验眼科杂志, 2020, 38(3): 161-164.
LI Yingli, LIU Zuguo, DENG Yingping, et al. New understanding and trends in the diagnosis and management of dry eye[ J]. Chinese Journal of Experimental Ophthalmology, 2020, 38(3): 161-164.
14. Yan Y, Yao Q, Lu Y, et al. Association between demodex infestation and ocular surface microbiota in patients with demodex blepharitis[ J]. Front Med (Lausanne), 2020, 7: 592759.
15. 高瑞, 孙旭光, 王智群, 等. 睑缘炎患者眼表微生物检测及相关临 床分析[ J]. 眼科, 2016, 25(2): 118-122.
GAO Rui, SUN Xuguang, WANG Zhiqun, et al. Ocular surface microbial distribution and clinical analysis of blepharitis[ J]. Ophthalmology in China, 2016, 25(2): 118-122.
16. Wang C, Dou X, Li J, et al. Composition and diversity of the ocular surface microbiota in patients with blepharitis in Northwestern China[ J]. Front Med (Lausanne), 2021, 8: 768849.
17. Lee SH, Oh DH, Jung JY, et al. Comparative ocular microbial communities in humans with and without blepharitis[ J]. Invest Ophthalmol Vis Sci, 2012, 53(9): 5585-5593.
18. 方颉, 林志荣, 吴护平. 强脉冲激光治疗蠕形螨性睑缘炎的临床 观察[ J]. 深圳中西医结合杂志, 2021, 31(24): 86-89.
FANG Xie, LIN Zhirong, WU Huping. Clinical observation of intense pulsed laser in the treatment of Demodex blepharitis[ J]. Shenzhen Journal of Integrated Traditional Chinese and Western Medicine, 2021, 31(24): 86-89.
19. Amescua G, Akpek EK, Farid M, et al. Blepharitis preferred practice pattern?[ J]. Ophthalmology, 2019, 126(1): P56-P93.
20. Yau JW, Hou J, Tsui SKW, et al. Characterization of ocular and nasopharyngeal microbiome in allergic rhinoconjunctivitis[ J]. Pediatr Allergy Immunol, 2019, 30(6): 624-631.
21. 农乐关, 王晓刚. 小儿急性细菌性结膜炎常见病原菌分析[ J]. 中 国当代医药, 2021, 28(30): 164-167.
NONG Leguan, WANG Xiaogang. Analysis of common pathogens of acute bacterial conjunctivitis in children[ J]. China Modern Medicine, 2021, 28(30): 164-167.
22. 赵荣超, 李洁平, 赵岩, 等. 1350例眼结膜囊分泌物病原菌及耐药 性分析[ J]. 实验与检验医学, 2019, 37(2): 270-272.
ZHAO Rongchao, LI Jieping, ZHAO Yan, et al. Analysis of pathogenic bacteria and drug resistance in 1350 cases of eye conjunctival sac secretion[ J]. Experimental and Laboratory Medicine, 2019, 37(2): 270-272.
23. Udomwech L, Karnjana K, Jewboonchu J, et al. Bacterial microbiota of the contact lens surface and associated care behaviours[ J]. Heliyon, 2022, 8(3): e09038.
24. Andersson J, Vogt JK, Dalgaard MD, et al. Ocular surface microbiota in contact lens users and contact-lens-associated bacterial keratitis[ J]. Vision (Basel), 2021, 5(2): 27.
25. Niu L, Liu X, Ma Z, et al. Fungal keratitis: pathogenesis, diagnosis and prevention[ J]. Microb Pathog, 2020, 138: 103802.
26. Sha XY, Shi Q, Liu L, et al. Update on the management of fungal keratitis[ J]. Int Ophthalmol, 2021, 41(9): 3249-3256.
27. Somerville TF, Shankar J, Aldwinckle S, et al. Recurrent microbial keratitis and endogenous site Staphylococcus aureus colonisation[ J]. Sci Rep, 2020, 10(1): 18559.
28. Basak S, Basak SK, Saha S. Acute interface infectious keratitis with multidrug resistant Klebsiella and Escherichia Coli following deep anterior lamellar keratoplasty[ J]. Indian J Ophthalmol, 2020, 68(8): 1678-1680.
29. 王岚, 李妍, 孙子雯, 等. 铜绿假单胞菌性角膜炎发病机制的研究 进展[ J]. 国际眼科杂志, 2020, 20(11): 1916-1919.
WANG Lan, LI Yan, SUN Ziwen, et al. Research progress on the pathogenesis of pseudomonas aeruginosa keratitis[ J]. International Eye Science, 2020, 20(11): 1916-1919.
30. Lee JW, Somerville T, Kaye SB, et al. Staphylococcus aureus keratitis: incidence, pathophysiology, risk factors and novel strategies for treatment[ J]. J Clin Med, 2021, 10(4): 758.
31. Cavuoto KM, Galor A, Banerjee S. Ocular surface microbiome alterations are found in both eyes of individuals with unilateral infectious keratitis[ J]. Transl Vis Sci Technol, 2021, 10(2): 19.
32. 杨茂省, 张清生, 杨到凤. 细菌感染性眼病患者病原菌及药敏结 果分析[ J]. 河南医学高等专科学校学报, 2021, 33(5): 577-579.
YANG Maosheng, ZHANG Qingsheng, YANG Daofeng. Analysis of pathogens and drug sensitivity in patients with bacterial infectious ophthalmopathy[ J]. Journal of Henan Medical College, 2021, 33(5): 577-579.
33. 李永胜. 化脓性角膜炎患者病原菌与耐药性分析[ J]. 世界最新 医学信息文摘, 2019, 19(A4): 103, 105.
LI Yongsheng. Analysis of pathogens and drug resistance in patients with suppurative keratitis[ J]. World Latest Medicine Information, 2019, 19(A4): 103, 105.
34. 杨到凤, 杨茂省, 郭子嘉. 角膜炎患者的常见病原菌类型观察与 药敏分析[ J]. 哈尔滨医药, 2018, 38(5): 436-438.
YANG Daofeng, YANG Maosheng, GUO Zijia. Observation of common pathogenic bacteria types and analysis of frug sensitivity in keratitis patients[ J]. Harbin Medical Journal, 2018, 38(5): 436-438.
35. Zilliox MJ, Gange WS, Kuffel G, et al. Assessing the ocular surface microbiome in severe ocular surface diseases[ J]. Ocul Surf, 2020, 18(4): 706-712.
36. 杨美娜, 闵寒毅. 人眼表细菌菌群分布及影响因素分析[ J]. 中国 继续医学教育, 2019, 11(23): 103-106.
YANG Meina, MIN Hanyi. The distribution and effect factors of the human ocular surface microbes[ J]. China Continuing Medical Education, 2019, 11(23): 103-106.
37. Shivaji S. A systematic review of gut microbiome and ocular inflammatory diseases: Are they associated?[ J]. Indian J Ophthalmol, 2021, 69(3): 535-542.
38. Jayasudha R , Kalyana Chakravarthy S, Sai Prashanthi G, et al. Implicating dysbiosis of the gut fungal microbiome in uveitis, an inflammatory disease of the eye[ J]. Invest Ophthalmol Vis Sci, 2019, 60(5): 1384-1393.
39. Wang Y, Chen H, Xia T, et al. Characterization of fungal microbiota on normal ocular surface of humans[ J]. Clin Microbiol Infect, 2020, 26(1): 123.e9-123.e13.
40. Shivaji S, Jayasudha R, Sai Prashanthi G, et al. The human ocular surface fungal microbiome[ J]. Invest Ophthalmol Vis Sci, 2019, 60(1): 451-459.
41. Katzka W, Dong TS, Luu K, et al. The ocular microbiome is altered by sampling modality and age[ J]. Transl Vis Sci Technol, 2021, 10(12): 24.
42. Wen X, Miao L, Deng Y, et al. The influence of age and sex on ocular surface microbiota in healthy adults[ J]. Invest Ophthalmol Vis Sci, 2017, 58(14): 6030-6037.
43. Ozk an J, Wi l lcox MD. The ocular microbiome: molecular characterisation of a unique and low microbial environment[ J]. Curr Eye Res, 2019, 44(7): 685-694.
44. Willcox MD. Characterization of the normal microbiota of the ocular surface[ J]. Exp Eye Res, 2013, 117: 99-105.
45. An N, Wang C, Dou X, et al. Comparison of 16S rDNA amplicon sequencing with the culture method for diagnosing causative pathogens in bacterial corneal infections[J]. Transl Vis Sci Technol, 2022, 11(2): 29.
46. Agarwal M, Asokan R, Therese KL, et al. Bilateral Acanthamoeba keratitis with radial keratoneuritis - utility of AS-OCT in management and treatment[ J]. Clin Exp Optom, 2021, 104(8): 871-873.
47. Chidambaram JD, Prajna NV, Palepu S, et al. Cellular morphological changes detected by laser scanning in vivo confocal microscopy associated with clinical outcome in fungal keratitis[ J]. Sci Rep, 2019, 9(1): 8334.
48. Matysiak A, Kabza M, Karolak JA, et al. Characterization of ocular surface microbial profiles revealed discrepancies between conjunctival and corneal microbiota[ J]. Pathogens, 2021, 10(4): 405.
49. Deepthi KG, Prabagaran SR. Ocular bacterial infections: pathogenesis and diagnosis[ J]. Microb Pathog, 2020, 145: 104206.
50. Okonkwo A, Rimmer V, Walkden A, et al. Next-generation sequencing of the ocular surface microbiome: in health, contact lens wear, diabetes, trachoma, and dry eye[ J]. Eye Contact Lens, 2020, 46(4): 254-261.
51. Gomes JáP, Frizon L, Demeda VF. Ocular surface microbiome in health and disease[ J]. Asia Pac J Ophthalmol (Phila), 2020, 9(6): 505-511.
52. Li JJ, Yi S, Wei L. Ocular microbiota and intraocular inflammation[ J]. Front Immunol, 2020, 11: 609765.

Citing Papers

1. ZHU Peiyan, LIN Shaoqin, LIN Wanying, et al. Correlation analysis of ocular demodex infection and the composition of meibum lipid flora[J]. Int Eye Sci, 2023, 23(1): 126-131.

Related Articles