表格式护理记录单在眼底病中心日间病房精细化管理的应用
阅读量:3853
DOI:doi: 10.3978/j.issn.1000-4432.2017.09.02
发布日期:2024-12-14
作者:
连玉 ,张宇 ,曾惠红 ,周文丽
展开更多 '%20fill='white'%20fill-opacity='0.01'/%3e%3cmask%20id='mask0_3477_29692'%20style='mask-type:luminance'%20maskUnits='userSpaceOnUse'%20x='0'%20y='0'%20width='16'%20height='16'%3e%3crect%20id='&%23232;&%23146;&%23153;&%23231;&%23137;&%23136;_2'%20x='16'%20width='16'%20height='16'%20transform='rotate(90%2016%200)'%20fill='white'/%3e%3c/mask%3e%3cg%20mask='url(%23mask0_3477_29692)'%3e%3cpath%20id='&%23232;&%23183;&%23175;&%23229;&%23190;&%23132;'%20d='M14%205L8%2011L2%205'%20stroke='%23333333'%20stroke-width='1.5'%20stroke-linecap='round'%20stroke-linejoin='round'/%3e%3c/g%3e%3c/g%3e%3c/svg%3e)
关键词
眼科
日间病房
护理记录单
摘要
目的:自行设计并应用眼科表格式护理记录单,探讨眼科日间病房精细化护理管理工作的方法。方法:于中山大学中山眼科中心眼底病中心,根据日间手术流程,设计和运用眼底病中心24 h出入院护理记录单、眼底病中心日间病房交班记录单和眼底病中心日间病房手术记录单,书写方法基本以打勾、数字或简单文字记录为主。结果:新的表格式护理记录单大大节省护理记录和交班时间,提高护理工作效率,得到临床护理人员的广泛认可,提高医护对护理工作的满意度。结论:突出专科特色的表格式护理记录单能统一规范临床护理工作,提高护理工作效率和护理质量,保障护患安全,落实精细化护理管理。
全文
日间手术指患者在1 d (24 h)内入院、出院完成的手术或操作[1]。从20世纪80年代以来,日间手术量在欧美国家稳步增长,在多个国家已经占其择期手术的60%以上[2],但在国内开展较晚,尚处于起步阶段,其中眼科日间手术应用较为广泛,中山大学中山眼科中心日间病房覆盖白内障、青光眼、眼底病、斜弱视等各亚专科,而眼底病中心是我院率先开展日间手术的病房,极大缩短患者住院时间,提高床位利用率。但是日间手术具有患者多、住院时间短、
周转快和护理工作量密集的特点,传统普通的护理记录单难以适应日间病房的发展,是日间病房精细化管理的难点,也不符合原卫生部深化优质护理、简化护理文书的要求[3]。按照医疗机构评审国际联合委员会评审标准,我中心根据日间病房的工作流程及护理内容设计表格式护理记录单,于2016年开始投入使用,并在工作中不断完善,至今已评估近3 500名患者,现将使用体会做如下报告。
1 对象与方法
1.1 设计理念及指导思想
设计以体现专科特色、避免重复记录、简单易行、突出护理重点为原则,主要包括眼底病中心24 h出入院护理记录单(简称“护理记录单”)、眼底病中心日间病房交班记录单(简称“交班记录单”)、眼底病中心日间病房手术记录单(简称“手术记录单”)。为避免因字迹潦草、书写不规范等导致的一系列误读等问题[4-5],在表格式护理记录单应用之前,科室组织全体护理人员进行业务学习,形成统一的护理记录书写标准,主要以勾选、数字和简单文字记录相结合的方法,实时记录患者病情和护理行为。
1.2 方法
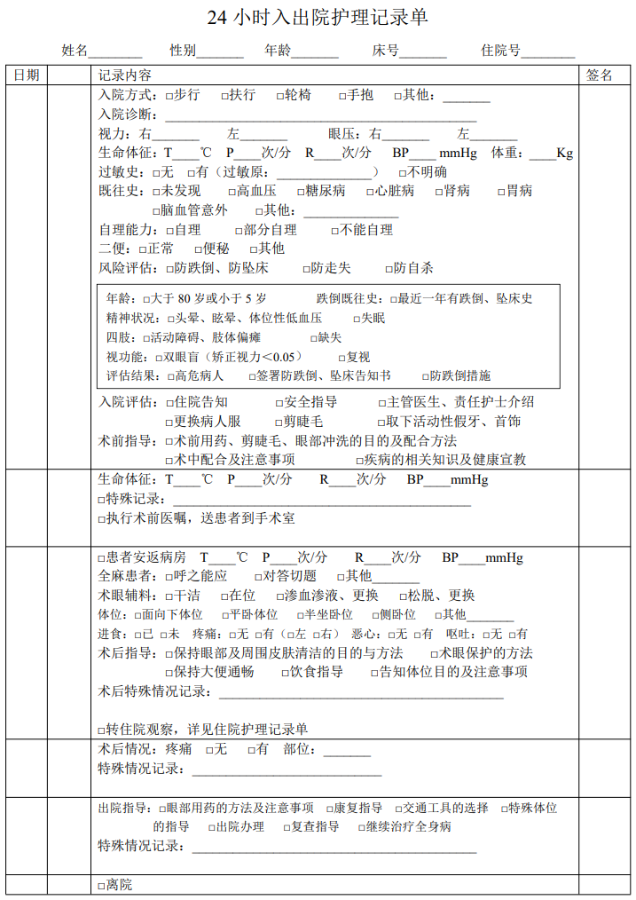
1.2.1 眼底病中心24 h 出入院护理记录单
护理记录单是每位日间患者需进行的常规评估,涵盖患者姓名床号和住院号等基本信息,以及入院、术前、术后和出院全过程的护理记录。入院评估版块包括视力、眼压、生命体征、过敏史、既往史、以及跌倒坠床风险评估等,对患者的专科和全身情况形成初步了解,制定对该患者的护理措施。术前、术后和出院版块主要是对患者具体护理行为的实时记录,包括生命体征、病情观察重点和健康宣教内容,确保患者安全(图1)。
图1 护理记录单
Figure 1 Nursing record sheet
1.2.2 眼底病中心日间病房交班记录单
交班记录单界面相对简单,详细记录责任护士对每位日间患者在院期间需要落实的护理工作,每条记录后面增设“备注”,便于记录特殊情况,如过敏史,疾病史、手术史,异常血压、血糖等,其优点是缩减交班时间,护理重点一目了然,做到班班交接,保证患者护理工作的连续性和安全性(图2)。
图2 交班记录单
Figure 2 Shift record sheet
1.2.3 眼底病中心日间病房手术记录单
为简化护理工作流程,优化患者术前准备工作,在我中心主任和护士长的领导下,统一患者术前用药,为我中心日间病房手术记录单的形成奠定基础。手术记录单能全面记录全中心手术患者的教授组别、手术人数、手术时间、术前用药和准备工作是否落实,并落实双人核对,既保证患者安全,又提高护理工作效率(图3)。
图3 手术记录单
Figure 3 Surgical record sheet
2 结果
自表格式护理记录单应用于临床以来,不仅节省护理记录和交班时间,降低护理人员的工作强度和压力,提高护理工作效率,同时将全中心的患者信息集中记录在相对统一的表格下,还有利于责任护士把控所管病人的病情和动态,保障患者安全,提高护理质量。该表格式护理记录单受到临床护理人员的广泛认可,提高医护对护理工作的满意度。
3 讨论
护理记录单与各种交班记录单需要联合使用,护理记录单明确日间手术患者基本信息和在诊疗全过程各阶段的工作内容和护理要点,责任护士需实时转抄患者的基本信息、手术记录、治疗等在交班记录单和手术记录单上,落实患者的术前、术后健康宣教。同时,通过护理文书书写规范学习,能使知识结构和工作能力参差不齐的护士使用统一护理记录语言,避免主观性文字、错字、白字,语句不通、字迹潦草等情况,在班班交接后,各班护士能正确清晰理解交班内容,避免处置失当。这种表格式护理交班记录单将统一性和专科化相结合,避免护理记录和行为的随意性,保证护理记录的客观性和准确性。通过优化工作流程,落实精细化管理[6]。表格式护理记录单书写方便,除有特殊病情需要进行简单文字记录外,其余基本以打勾、数字和简单文字记录,避免重复记录,大大减少护士文字记录的时间,释放护士文字书写的压力,真正做到整体护理理念所倡导的把时间还给护士,把护士还给患者,让护士有更多的时间用于与患者的沟通交流和护理工作中,提高护士的工作效率和对工作的满意度。吴淑慧等[7]、凌云霞等[8]的研究结果也证实表格式护理记录单能有效缩减护理记录的时间。表格式护理记录单规范护理工作内容,能为责任护士提供很好的工作提醒,使工作中需要评估项目、基本护理措施和观察指标一一落实。特别是眼科日间手术病房往往病人多,手术量大,周转快,术后2 h后可返家休息,交班时护士难以做到去翻阅每一位患者的护理记录单和医嘱单,
同时不利于患者离院人数管理,而交班记录单能在同一界面反映多名患者的基本情况,清晰记录患者术毕时间和离院时间,同时界面内容简单清晰;责任护士可通过备注部分准确了解患者的特殊病情,便于进行进一步病情观察和效果评价,并及时与主管医生进行沟通,及时解决患者问题,提高护理工作质量。
不同于其他临床专科,眼底病中心患者多单眼或双眼视力低下,存在视物模糊或变形等问题。在护理记录单入院评估增加“跌倒坠床风险评估”的内容,术后增加体位要求,以及规范术前术后健康宣教的内容,符合眼科专科特点,做好患者防跌到防坠床护理,以及督促患者坚持体位,提高手术效果,指导患者对术眼出院后的护理;同时在护理记录单上实时记录患者术前术后的视力,了解患者的自理能力,予患者不同级别
的护理,保障患者的安全。综上所述,表格式护理记录单在我眼底病中心的使用,使护理工作在主要工作流程不变的前提下,规范护理文书书写和细化护理工作流程,提高护理工作效率和质量,突出专科特色,保障护患安全,大大提高医护工作满意度,实现对眼科日间手术病房的精细化管理。下一步工作计划是在全院推行该表格式护理记录单,进一步验证日间手术病房精细化管理的方法。
基金
暂无基金信息
参考文献
1. 俞德梁, 宁鹏涛, 王娟, 等. 关于日间手术定义与首批推荐适宜手术的思考[J]. 医学与哲学, 2015, 36(24): 5-7.
2. Kjeld MP. The nordic health care model[C]. The Nordic Health Care Model 9th International Congress on Ambulatory Surgery, Copenhagen, 2011.
3. 卫生部办公厅. 关于印发《2010年“优质护理服务示范工程”活动方案》的通知[EB]. 北京: 卫生部办公厅, 2010.
4. 王虹, 陈红宇, 范植蓉, 等. 1213份出院病历护理记录缺陷分析及对策[J]. 护理学杂志, 2004, 19(9): 49-50.
5. 李颖丽. 实施《医疗事故处理条例》后护理记录书写存在的问题及对策[J]. 中国实用护理杂志, 2006, 22(2): 72-73.
6. 陈湘玉, 谢玮伟, 王毅, 等. 精细化管理保障优质护理服务持续改进[J]. 护理管理杂志, 2010, 10(9): 615-616.
7. 吴淑慧, 陈华蓉. 表格式护理记录单在眼科的应用[J]. 解放军护理杂志, 2011, 28(5): 73-74.
8. 凌云霞, 肖丽佳, 商艳霞, 等. 表格式护理记录单的使用与效果[J]. 护理管理杂志, 2012, 12(6): 445-446.