返回

葡萄膜恶性黑色素瘤转移相关的非编码RNA表达谱及竞争性内源RNA调控网络分析

阅读量:7676
DOI:10.3978/j.issn.1000-4432.2021.09.09
发布日期:2022-09-27
作者:
陈晓云 ,杨伟敏 ,邓小茜 ,季娴 ,肖伟
展开更多

关键词

葡萄膜恶性黑色素瘤
转移
竞争性内源RNA
长链非编码RNA

摘要

目的:利用生物信息学方法分析与葡萄膜恶性黑色素瘤转移相关的非编码RNA,以及它们作为竞争性内源RNA的作用机制。方法:从癌症基因组图谱(The Cancer Genome Atlas,TCGA)数据库下载80例葡萄膜恶性黑色素瘤患者的RNA测序数据和临床资料,采用edgeR算法分析转移与非转移患者组织中差异表达(differentially expressed,DE)的长链非编码RNA(lncRNA)、微小RNA(miR)和mRNA,并构建lncRNA-miR-mRNA的竞争性内源RNA(competing endogenous RNA,ceRNA)调控网络,基因富集分析和通路分析研究网络中mRNA的生物学功能。Kaplan-Meier生存曲线分析ceRNA网络中核心RNA与生存率的关系。结果:从发生远处转移的葡萄膜恶性黑色素瘤样本中,共鉴定出346个上调的mRNA,118个下调的miR和45个上调的lncRNA。其中67个mRNA,7个miR和30个lncRNA相互组合形成616个ceRNA单元,并形成了一个具有181条边线ceRNA网络。基因富集分析表明:网络中的mRNA富集在肿瘤生成和转移相关的几个基因本体(Gene Ontology)和信号通路。拓扑分析确定了6个核心lncRNA(LINC00861、LINC02421、BHLHE40-AS1、LINC01252、LINC00513和LINC02389)和3个核心mRNA(UNC5D、BCL11B和MTDH)。 所有核心lncRNA、核心mRNA的表达水平和5个miR(miR-221、miR-222、miR-506、miR-507、miR-876)的表达水平均与总体生存率显着相关(均P<0.05)。结论:本研究揭示了几种lncRNA及其相关的ceRNA网络在葡萄膜恶性黑色素瘤转移中的作用,为进一步研究葡萄膜恶性黑色素瘤的发生和/或转移提供了新的方向。

全文

    葡萄膜恶性黑色素瘤(uveal melanoma,UM)是成人最常见的眼内原发性恶性肿瘤,好发于高加索人和西班牙裔。初诊治疗后,约一半UM患者会最终发生远处转移[1] 。由于缺乏有效的治疗手段,大多数远处转移的患者在发现转移灶后的存活时间通常少于一年。目前,学者们已经建立了几种肿瘤基因表达谱、临床特征和/或细胞遗传学标志物预测转移风险的模型[2] 。最近,癌症基因组图谱(The Cancer Genome Atlas,TCGA)项目将UM分为4个分子上不同、临床上相关的亚型,这些亚型与不同的预后显著相关[3] 。尽管在寻找转移的分子标志物方面已经取得了一定进展,但UM发生远处转移的生物学机制仍未完全明确[1-2]长链非编码RNA(long non-coding RNA,lncRNA)是长度大于200个核苷酸的转录本,不能编码蛋白质[4] 。近年来研究[5] 发现:lncRNA能与DNA、RNA和蛋白质等细胞大分子相互作用,参与肿瘤的发生发展。LncRNA可作为竞争性内源性RNA(competing endogenous RNA,ceRNA)吸附microRNA(miR),间接调控miR靶点mRNA的翻译和蛋白质合成[6] 。通过这种调控方式,lncRNA促进胃癌[7] 和胰腺癌[8] 等多种恶性肿瘤的发生和转移。在人类UM组织中,已报道了几种致癌性lncRNA(例如HOXA11-AS[9],RHPN1-AS1[10]PVT1[11])的显著高表达,体外实验证明它们能促进肿瘤细胞的增殖、迁移和侵袭,但尚无研究对IncRNA表达异常及其在UM转移中的作用进行系统性分析,而深入了解lncRNA在其中的作用机制可能对揭示UM转移的潜在机制具有重要意义。本研究的目的是利用生物信息学方法,全面解析TCGA-UVM数据集中,lncRNA的表达与相关ceRNA网络在UM转移中的作用,为进一步实验研究提供生物信息学证据。

1 资料与方法

1.1 数据采集与处理

    本研究从TCGA数据门户网站(https://tcga-data.nci.nih.gov/tcga/)获得所有UM患者(80例)的RNA测序数据(第3级)、miR测序数据(第3级)和临床数据。数据使用R/Bioconductor软件包的TCGAbiolinks程序进行预处理,并用biomaRt包参考GENCODE(GRCh38)进行基因注释,以下转录本类型定义为lncRNA:lincRNA、antisense、sense_intronic、processed_transcript、sense_overlapping、3prime_overlapping_ncRNA和macro_lncRNA 。本研究最终获得 19249 个mRNA、3742个lncRNA和1 881个miR。根据随访期间是否发生远处转移,80例UM患者分为转移组和非转移组两组。

1.2 DEmRNA、DEmiR 和 DElncRNA

    使用R/Bioconductor包edgeR程序分析转移组与非转移组肿瘤样本中DE的DEmRNA、DElncRNA和DEmiR。首先利用edgeR程序内置的滤过功能删除在所有样品低表达RNA类型,再采用Benjamini-Hochberg方法计算错误发现率(false discover yrate,FDR)和DE倍数变化(fold change,FC),将满足FDR <0.05且log2(FC) >1.0的RNA定义为DE的RNA(即DEmRNA、DElncRNA和DEmiR),用pheatmap工具包绘制热图。热图聚类分析采用Ward.D层次聚类法,以欧式距离定义层次距离。

1.3 ceRNA 网络构建

    每一个lncRNA-miR-mRNA相互作用组合定义为一个ceRNA单元。我们首先从miRcode和TargetScan数据库检索miR与mRNA的所有调控关系,并取这两个数据库的交集作为最终的miRmRNA调控作用单元;从miRcode数据库检索miR和lncRNA的调控关系。以上数据去除重复条目后,最终获得623622对miR-mRNA作用单元和114 273对miR-lncRNA作用单元。根据ceRNA的作用原理,lncRNA和mRNA的表达水平应存在正相关,因此我们计算mRNA和lncRNA表达水平的Pearson相关系数(Pearson correlation coefficient,PCC),并选择PCC在最高5%百分位以内的RNA入选构建ceRNA网络。

1.4 ceRNA 网络的拓扑分析和子网络构建

    采用Cytoscape v3.6.0软件构建ceRNA网络,利用软件自带程序分析每个节点(即差异RNA)的中间中心度(betweenness centrality,BC),作为该节点在网络中的中心度指标,将所有节点的BC值排序,将BC值较高的lncRNA作为中枢性lncRNA,以这些lncRNA为核心,利用Cytoscape v3.6.0软件再次构建ceRNA子网络。

1.5 基因功能与富集分析

    使用在线工具KOBAS 3.0[12] (http://kobas.cbi.pku.edu.cn)中的基因富集模块对ceRNA网络中的mRNA进行基因功能与富集分析,将所有满足校正P<0.05(Corrected P Value)相关的基因本体(Gene Ontology,GO)和通路(Kyoto Encyclopedia of Genes and Genomes,KEGG)纳入进一步分析和展示,P值校正采用Benjamini-Hochberg法。

1.6 统计学处理

    采用R软件(3.6.0版)分析数据,连续性数据采用均数±标准差( x±s )表示。将D E的RNA按 其表达水平中位数分为高表达组和低表达组,应用Kaplan-Meier生存曲线进行生存分析。P<0.05为差异有统计学意义。

2 结果

2.1 DE 的 RNA 的筛选

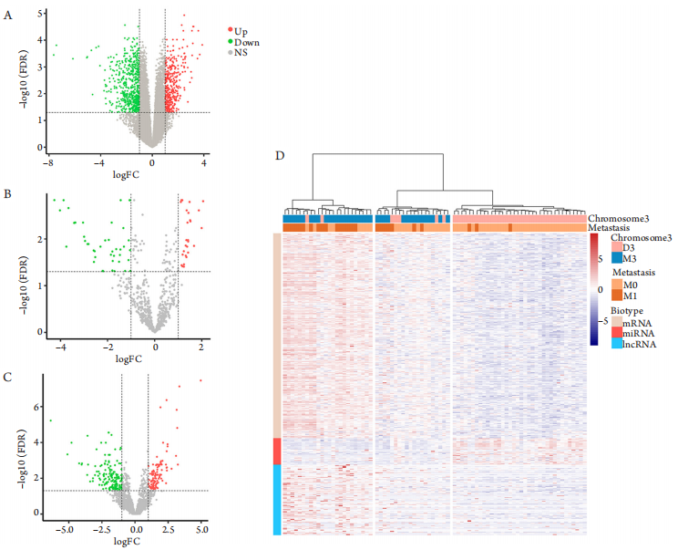
    从TCGA数据库下载和提取到80例UM患者的数据,按随访期间是否发生转移分为转移组2 3例(28.8%)和非转移组57例(71.2%),利用edgeR算法排除低表达RNA后,筛选得到15 135个mRNA,3051个lncRNA和719个miR进行进一步分析。edgeR算法筛选得到转移组916个DEmRNA(上调346个,下调570个)、7 2个DEmiR(上 调27个 ,下调45个)和272个DElncRNA(上调118个,下调154个;图1 )。鉴于ceRNA的作用模式,lncRNA通过间接正向调控mRNA发挥生物学作用,在转移过程中表达升高的基因/mRNA更可能成为未来治疗的靶点。因此,为了分析具有致癌功能的lncRNA(onco-lncRNA)及其相关ceRNA网络,仅纳入上调的lncRNA和mRNA行后续研究。针对DE的RNA绘制热图,并使用Ward.D算法和欧几里得距离进行聚类分析(图1D,图2A)。

2.2 ceRNA 调控网络构建

    为了构建与UM转移相关的ceRNA网络,首先从miR靶点数据库(即miRcode和TargetScan)获得了405个DEmiR-DEmRNA互作单元和146个DEmiRDElncRNA互作单元,并采用PCC阈值保留mRNA和lncRNA表达显著正相关的对子后,最终获得67个mRNA,7个miR(miR-221和miR-222具有相同靶点)和30个lncRNA纳入ceRNA网络,并形成616个lncRNA-miR-mRNA单元。所有DE的RNA组成了一个相互连通的网络(图2B),该网络包含103个节点和181条边。

2.3 GO 分析与 KEGG 通路分析

    使用在线工具KOBAS(v3.0)对所有上调表达的mRNA进行GO生物过程富集分析和KEGG通路分析,共富集到374个GO类别,其中包括53个分子功能(molecular functions,MF),37个细胞成分(cellular components,CC)和284个生物过程(biological process,BP)子类,其中,最相关的生物学过程包括:多细胞生物过程、解剖结构形态发生、细胞分化调控和细胞粘附。KEGG通路分析显示有1 4条通路显著相关,包括细胞外基质(extracellular matrix,ECM)-受体相互作用、PI3K-Akt信号通路和Rap1信号通路,图3显示了P值最小的前2 0个GO类别和前10个KEGG通路。
20221214113304_4060.png
图1 火山图和热图显示UM转移组差异表达RNA
Figure 1 Volcano plots and heatmap showing the difffferentially expressed RNAs
(A)差异表达的mRNA;(B)差异表达的miR;(C)差异表达的lncRNA;(D)热图显示所有显著上调的mRNA和lncRNA,以及显著下调的miR在样本间的分布。基因表达值采用z-score标准化,红色和蓝色分别代高、低表达。D3:正常3号染色体;M3:单条3号染色体;M0:无转移患者;M1:发生转移患者。
(A) Differentially expressed mRNAs; (B) Differentially expressed microRNAs; (C) Differentially expressed lncRNAs; (D) Heatmap of all significantly upregulated mRNAs, upregulated lncRNAs, and downregulated miRs in samples with systemic metastasis. The expression values were normalized by the z-score by each row. High and low expression levels are represented in red and blue, respectively. D3, disomy chromosome 3; M3, monosomy chromosome 3; M0, subjects without metastasis; M1, subjects with metastasis.
20221214150911_2949.png
图2 热图显示构成ceRNA网络的差异表达RNA和ceRNA网络
Figure 2 Heatmap of difffferentially expressed RNAs in the ceRNA triples and the global view of the entire ceRNA network
(A)构成ceRNA网络的差异表达mRNA、lncRNA和miR;(B)与UM转移相关的ceRNA网络全景展示。该网络由67个mRNA、6个miR和30个lncRNA构成,网络包含183条边。橘色菱形代表mRNA;黄色长方形代表lncRNA;红色椭圆形代表miR。注意miR-221和miR-222具有相同的作用靶点,因此合并为同一节点。
(A) Heatmap of DEmRNAs, DElncRNAs, and DEmiRs in the ceRNA network associated with uveal melanoma metastasis; (B) The global view of the entire ceRNA network in UM metastasis. mRNAs, lncRNAs, and miRs are represented by orange diamonds, yellow rectangles, and red ellipses, respectively. There are 67 mRNAs, 6 miRs, 30 lncRNAs, and 183 edges in the entire network. Note that miR-221 and miR-222 are combined as a single node because of their identical targets.
20221214151017_9117.png
图3 ceRNA网络中上调mRNA的基因富集分析
Figure 3 Gene enrichment analysis of all upregulated mRNAs in the ceRNA network
GO分析展示最显著富集的20个生物学过程(A)、细胞组成(B)和分子功能(C)。KEGG分析显示最显著富集的10条信号通路,其中ECM-受体相互作用、PI3K-Akt信号通路和Rap1信号通路可能与肿瘤生长与转移密切相关。横坐标代表每个基因本体或信号通路所富集的基因数目。
GO analysis revealed the top 20 significantly changed biological process (A), cellular component (B), and molecular function (C) terms associated with UM metastasis. The KEGG analysis revealed the top 10 pathways enriched in UM metastasis. Note that several KEGG terms might be related to carcinogenesis and metastasis, including ECM-receptor interaction, PI3K-Akt signaling pathway and Rap1 signaling pathway. The x-axis indicates the number of mRNAs that are involved each GO term or KEGG pathway

2.4 拓扑分析和 ceRNA 子网络分析

    采用Cytoscape(v3.6)软件中的NetworkAnalyzer模块分析了整个ceRNA网络每个节点的拓扑特征,并计算其BC值,BC值较高的节点可能与UM转移相关性更强,从而定义为中心RNA。在ceRNA网络的103个节点中,BC值最高的前15个节点如图4A所示,包括6个lncRNA(LINC00861、LINC02421、BHLHE40-AS1、LINC01252、LINC00513和LINC02389)和3个mRNA(UNC5D、BCL11B和MTDH)然后,通过分析与核心lncRNA直接作用的一级miR,及二级mRNA来构建以该核心lncRNA为中心的ceRNA子网络(图4)。
20221214151126_2357.png
图4 ceRNA网络中介中心性最高的15个节点及子网络分析
Figure 4 Top 15 nodes with the highest betweenness centrality (BC) and the subnetwork analysis of hub lncRNAs
(A)中介中心性最高的15个网络节点包含6个lncRNA(LINC00861、LINC02421、BHLHE40-AS1、LINC01252、LINC00513和LINC02389)、3个mRNA(UNC5D、BCL11B和MTDH)。子网络分析分别以LINC00861 (B)、LINC00513 (C)、LINC02389(D)、BHLHE40-AS1(E)、LINC02421(F)和LINC01252(G)为中心,并以一级近邻miR和二级近邻mRNA为节点构建网络。
(A) The BC value of each node in the ceRNA network. Six lncRNAs (LINC00861, LINC02421, BHLHE40-AS1, LINC01252, LINC00513, and LINC02389) and three mRNAs (UNC5D, BCL11B, and MTDH) were identified as hub lncRNAs and hub mRNAs, respectively. Subnetworks centered on LINC00861 (B), LINC00513 (C), LINC02389 (D), BHLHE40-AS1 (E), LINC02421 (F), and LINC01252 (G) were reconstructed using their first-neighbor miRs and their second-neighbor mRNAs.

2.5 差异 RNA 表达水平与生存

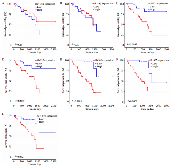
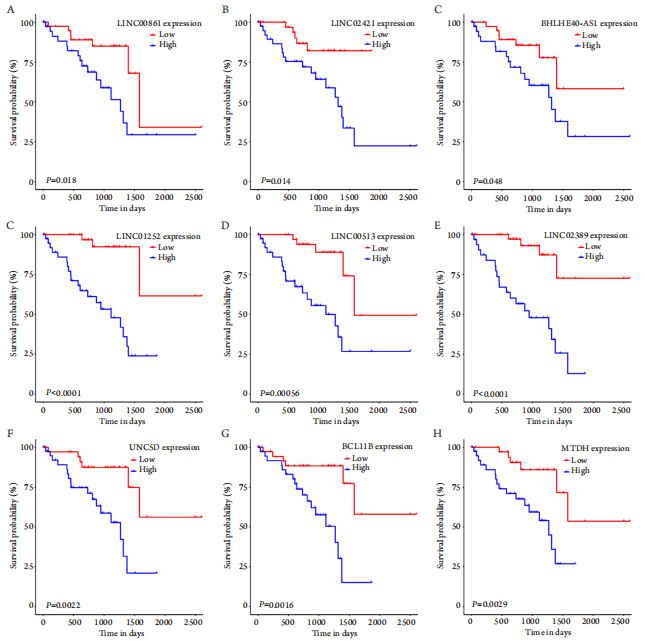
    Kaplan-Meier 分析显示 6 个核心 lncRNA(LINC00861,LINC02421,BHLHE40-AS1,LINC01252,LINC00513和LINC02389)、5个miR(miR-221,miR-222,miR-506,miR-507,miR -876(除 了miR-182和miR-183)和3个核心mRNA(UNC5D,BCL11B和MTDH)的表达水平与总体生存率显著相关(图5,6),其中miR高表达与患者生存预后较好显著相关(图5 ),而lncRNA和mRNA高表达与生存预后差显著相关(图6)。
20221214151505_6913.png
图5 Kaplan-Meier分析差异表达的miR与患者生存的关系
Figure 5 Kaplan-Meier plot of the relationship between seven difffferently expressed microRNAs and the survival time of patients
以ceRNA网络中纳入的7个miR为对象,并按照所有患者中位数表达水平,分为高表达(蓝色)和低表达组(红色)。除miR-182 (P=0.23,A)和miR-183外(P=0.53,B),其余5个miR高表达均与患者生存预后良好相关miR-221 (P=0.0067,C),miR-222(P=0.0097,D),miR-506 (P<0.0001,E),miR-507 (P<0.0001,F)和miR-876 (P=0.0021,G)。
Samples with higher and lower than the median expression level of each microRNA are denoted in blue and red, respectively. The expression levels of miR-182 (P=0.23, A) and miR-183 (P=0.53, B) were not associated with overall survival. Patients had a significantly higher survival probability when their samples had high expression of miR-221 (P=0.0067, C), miR-222 (P=0.0097, D), miR-506 (P<0.0001, E), miR-507 (P<0.0001, F), and miR-876 (P=0.0021, G). Survival time is shown as days on the x-axis.
20221214151853_1605.png
图6 Kaplan-Meier分析差异表达的核心lncRNA和核心mRNA与患者生存的关系
Figure 6 Kaplan-Meier plot of the relationship between six hub lncRNAs, three hub mRNAs and the survival time of patients
所有6个核心lncRNA和3个核心mRNA高表达均与患者生存差显著相关(均P<0.05)。(A) LINC00861;(B) LINC02421;(C)BHLHE40-AS1;(D) LINC01252;(E) LINC00513;(F) LINC02389;(G) UNC5D;(H) BCL11B;( J) MTDH。
Patients who had high expression levels of hub lncRNAs (A-F) and hub mRNAs (G,H,J) had significantly greater survival probabilities (all P<0.05). Survival time is shown as days on the x-axis. (A) LINC00861; (B) LINC02421; (C) BHLHE40-AS1; (D) LINC01252; (E) LINC00513; (F) LINC02389; (G) UNC5D; (H) BCL11B; ( J) MTDH.

3 讨论

    采用成熟的生物信息学算法及高质量的TCGA-UM数据集,本研究发现多个与UM远处转移相关的编码和非编码RNA,并以lncRNA为核心建立了一个相互联系的ceRNA网络,该网络中的核心mRNA与肿瘤发生和转移的多个GO生物学过程和KEGG通路显著相关,核心lncRNA形成各自的ceRNA子网络。
    LncRNAs如何在恶性肿瘤发生和转移中发挥调控功能的确切机制仍不清楚,体内和体外实验证据逐渐证明:lncRNA可以通过吸附和抑制miR的功能,间接调节癌基因的表达,从而形成了lncRNA-miR-mRNA的竞争性内源RNA的ceRNA新机制。迄今为止,许多研究发现人类恶性肿瘤中存在ceRNA调控机制[12-14] ,但这种机制在UM转移中是否存在,还缺少系统全面研究。本研究全面分析了TCGA-UM数据集的80个肿瘤样本的多种类型RNA表达谱,并鉴定了570个mRNA,45个miR和154个lncRNA可能参与UM转移,基于ceRNA作用原理和开源数据库(miRcode和TargetScan),最终鉴定出67个mRNA、7个miR和30个lncRNA形成了ceRNA网络,这是目前第一个关于UM转移相关ceRNA网络构建的研究。
    在该ceRNA网络中,miR-182、miR-183、miR-221、miR-222、miR-506、miR-507和miR-876共7个下调的miR构成了ceRNA网络的核心。根据以往研究,其中miR-506、miR-507和miR-876的表达水平与恶性肿瘤的转移呈负相关,起抑癌基因的作用。如miR-506和miR-507可以抑制乳腺癌[15] 和皮肤黑色素瘤[16] 的增殖和转移。同样,miR-876可抑制头颈部鳞状细胞癌的侵袭生长[17] 。这些证据与本研究在转移性UM中发现的miR-506和miR-507表达降低的结果一致。但是既往研究发现miR-221/222在肝细胞癌[18] 和宫颈鳞状细胞癌[19] 中发挥致癌作用,与本研究发现的转移性UM中miR-221/222的下调相矛盾,提示miR-221/222致癌和抑癌作用的发挥可能具有一定的组织和细胞特异性。
    通过ceRNA网络拓扑特征分析,本研究发现6个lncRNA(LINC00861、LINC02421、BHLHE40-AS1、LINC01252、LINC00513和LINC02389)和3个mRNA(UNC5D、BCL11B和MTDH)作为ceRNA网络的中枢RNA。关于其中6种lncRNA的生物学功能的文献报道较少,有研究发现BHLHE40-AS1[20]和LINC00861[21] 的表达水平升高与乳腺癌的侵袭和肝细胞癌的早期复发有关,提示它们的致癌作用,与本研究的结果一致,但对于其他4种lncRNA(LINC02421、LINC01252、LINC00513和LINC02389)的表达水平与肿瘤发生发展的关系尚无足够证据,它们是否与UM细胞的高度侵袭相关是将来实验研究的有趣方向。
    与核心 lncRNA 的研究相比, 3个核心mRNA(UNC5D、BCL11B和MTDH)在恶性肿瘤中的作用研究较多。有研究表明它们与多种癌症的高转移风险相关。如MTDH既可以促进多发性骨髓瘤细胞增殖,又可以抑制其凋亡[22] ,在肾癌[23] 和结直肠癌[24] 中,MTDH的高表达与远处转移风险呈正相关。在皮肤黑色素瘤中,基因敲除MTDH可显著抑制裸鼠黑色素瘤生长,也提示它在黑色素瘤中具有致癌作用,MTDH也可能成为治疗皮肤黑色素瘤的潜在靶点[25]。BLC11B也是一种癌基因,在T细胞急性淋巴细胞白血病[26]和神经胶质瘤[27] 中表达上调。这些既往报道的数据均与本研究的结果一致,但它们是否同样参与了细胞增殖、迁移等生物学过程,还需要体内和体外实验验证。
    综上所述,基于TCGA数据库,本研究利用生物信息学方法鉴定出UM转移相关的多个lncRNA,并以此构建了 ceRNA 调控网络,其中6个中枢lncRNA与UM总体生存率显著相关,将来仍需要实验揭示它们在UM转移中的具体作用机制。

开放获取声明

    本文适用于知识共享许可协议 (Creative Commons),允许第三方用户按照署名(BY)-非商业性使用(NC)-禁止演绎(ND)(CC BY-NC-ND)的方式共享,即允许第三方对本刊发表的文章进行复制、发行、展览、表演、放映、广播或通过信息网络向公众传播,但在这些过程中必须保留作者署名、仅限于非商业性目的、不得进行演绎创作。详情请访问:https://creativecommons.org/licenses/by-nc-nd/4.0/

基金

1. 国家自然科学基金 (81600751);广东省自然科学基金 (2017A030313802);广州市珠江科技新星项 (201806010167)。This work was supported by the National Natural Science Foundation (81600751); the Natural Science Foundation of Guangdong Province (2017A030313802);the Pearl River Nova Program of Guangzhou (201806010167), China.

参考文献

1. Liao CK, Fang KM, Chai K, et al. Depletion of B cell CLL/lymphoma 11B gene expression represses glioma cell growth[ J]. Mol Neurobiol,2016, 53(6): 3528-3539.
2. Kraszewska MD, Dawidowska M, Kosmalska M, et al. BCL11B, FLT3,NOTCH1 and FBXW7 mutation status in T-cell acute lymphoblastic leukemia patients[ J]. Blood Cells Mol Dis, 2013, 50(1): 33-38.
3. Zhang Y, Peng G, Wang Y, et al. Silencing of astrocyte elevated gene-1 inhibits proliferation and migration of melanoma cells and induces apoptosis[ J]. Clin Exp Pharmacol Physiol, 2017, 44(7): 815-826.
4. Li JW, Huang CZ, Li JH, et al. Knockdown of metadherin inhibits cell proliferation and migration in colorectal cancer[ J]. Oncol Rep, 2018,40(4): 2215-2223.
5. Yu DP, Zhou Y. Astrocyte elevated gene 1 (AEG-1) acts as a promoter gene in clear cell renal cell carcinoma cell growth and metastasis[ J].Med Sci Monit, 2018, 24: 8213-8223.
6. Zhu B, Chen H, Zhang X, et al. Serum miR-30d as a novel biomarker for multiple myeloma and its antitumor role in U266 cells through the targeting of the MTDH/PI3K/Akt signaling pathway[ J]. Int J Oncol,2018, 53(5): 2131-2144.
7. Lv Y, Wei W, Huang Z, et al. Long non-coding RNA expression profile can predict early recurrence in hepatocellular carcinoma after curative resection[ J]. Hepatol Res, 2018, 48(13): 1140-1148.
8. DeVaux RS, Ropri AS, Grimm SL, et al. Long noncoding RNA BHLHE40-AS1 promotes early breast cancer progression through modulating IL-6/STAT3 signaling[J]. J Cell Biochem, 2020, 121(7): 3465-3478.
9. Zhou CF, Ma J, Huang L, et al. Cervical squamous cell carcinoma-secreted exosomal miR-221-3p promotes lymphangiogenesis and lymphatic metastasis by targeting VASH1[J]. Oncogene, 2019, 38(8): 1256-1268.
10. Fornari F, Pollutri D, Patrizi C, et al. In hepatocellular carcinoma miR-221 modulates sorafenib resistance through inhibition of caspase-3-mediated apoptosis[ J]. Clin Cancer Res, 2017, 23(14): 3953-3965.
11. Dong Y, Zheng Y, Wang C, et al. MiR-876-5p modulates head and neck squamous cell carcinoma metastasis and invasion by targeting vimentin[ J]. Cancer Cell Int, 2018, 18: 121.
12. Wei Y, Sun Q, Zhao L, et al. LncRNA UCA1-miR-507-FOXM1 axis is involved in cell proliferation, invasion and G0/G1 cell cycle arrest in melanoma[ J]. Med Oncol, 2016, 33(8): 88.
13. Jia L, Liu W, Cao B, et al. MiR-507 inhibits the migration and invasion of human breastcancer cells through Flt-1 suppression[ J]. Oncotarget,2016, 7(24): 36743-36754.
14. Li Y, Zeng C, Hu J, et al. Long non-coding RNA-SNHG7 acts as a target of miR-34a to increase GALNT7 level and regulate PI3K/Akt/mTOR pathway in colorectal cancer progression[ J]. J Hematol Oncol,2018, 11(1): 89.
15. Liang H, Yu T, Han Y, et al. LncRNA PTAR promotes EMT and invasion-metastasis in serous ovarian cancer by competitively binding miR-101-3p to regulate ZEB1 expression[ J]. Mol Cancer, 2018, 17(1): 119.
16. Song YX, Sun JX, Zhao JH, et al. Non-coding RNAs participate in the regulatory network of CLDN4 via ceRNA mediated miRNA evasion[ J]. Nat Commun, 2017, 8(1): 289.
17. Xu H, Gong J, Liu H, et al. High expression of lncRNA PVT1 independently predicts poor overall survival in patients with primary uveal melanoma[ J]. PLoS One, 2017, 12(12): e0189675.
18. Lu L, Yu X, Zhang L, et al. The long non-coding RNA RHPN1-AS1 promotes uveal melanoma progression[J]. Int J Mol Sci, 2017, 18(1): 226.
19. Lu Q, Zhao N, Zha G, et al. LncRNA HOXA11-AS exerts oncogenic functions by repressing p21 and miR-124 in uveal melanoma[ J]. DNA Cell Biol, 2017, 36(10): 837-844.
20. Li H, Wang X, Wen C, et al. Long noncoding RNA NORAD, a novel competing endogenous RNA, enhances the hypoxia-induced epithelial-mesenchymal transition to promote metastasis in pancreatic cancer[ J].Mol Cancer, 2017, 16(1): 169.
21. Chen X, Chen Z, Yu S, et al. Long noncoding RNA LINC01234 functions as a competing endogenous RNA to regulate CBFB expression by sponging miR-204-5p in gastric cancer[ J]. Clin Cancer Res, 2018,24(8): 2002-2014.
22. Tay Y, Rinn J, Pandolfi PP, et al. The multilayered complexity of ceRNA crosstalk and competition[ J]. Nature, 2014, 505(7483): 344-352.
23. Schmitt AM, Chang HY, et al. Long noncoding RNAs in cancer pathways[ J]. Cancer Cell, 2016, 29(4): 452-463.
24. Ransohoff JD, Wei Y, Khavari PA, et al. The functions and unique features of long intergenic non-coding RNA[ J]. Nat Rev Mol Cell Biol,2018, 19(3): 143-157.
25. Robertson AG, Shih J, Yau C, et al. Integrative analysis identifies four molecular and clinical subsets in uveal melanoma[ J]. Cancer Cell,2017, 32(2): 204-220.e15.
26. Smit KN, Jager MJ, de Klein A, et al. Uveal melanoma: towards a molecular understanding[ J]. Prog Retin Eye Res, 2020, 75: 100800.
27. Jager MJ, Shields CL, Cebulla CM, et al. Uveal melanoma[ J]. Nat Rev Dis Primers, 2020, 6(1): 24.

相关文章