人工智能辅助诊断的闵行区视觉健康管理模式探索与实践
关键词
摘要
目的:探索和实践人工智能辅助诊断的闵行区视觉健康管理模式。方法:介绍闵行区人工智能辅助诊断的视觉健康管理模式;分析对比传统视觉健康管理模式和人工智能辅助诊断视觉健康管理模式下,社区视觉健康筛查情况,眼病发现、需转诊、复诊情况等;工作人员配置、眼科门诊接诊情况、居民眼病知识率和视觉健康服务满意情况等。结果:传统视觉健康管理模式和人工智能辅助诊断模式主要眼病(糖尿病视网膜病变、青光眼、年龄相关性黄斑变性、高度近视)发现率比较差异均有统计学意义(c2=954.03,P <0.01),需转诊率差异有统计学意义(c2=431.07,P <0.01)。人工智能辅助诊断管理模式与传统视觉健康管理模式的居民在青光眼的知晓率比较差异有统计学意义(c2=4.24,P<0.05)。传统视觉健康管理模式和人工智能辅助诊断模式居民对视觉健康服务中的服务质量和服务时间的满意度比较差异有统计学意义(Z=-2.75,Z=-2.18,P <0.05)。结论:人工智能辅助诊断视觉健康管理模式,糖尿病视网膜病变、青光眼等主要眼病发现率高于传统模式,需转诊率降低,居民对青光眼的知晓率提升,在服务质量和服务时间上的居民满意度较高。基于人工智能辅助诊断的视觉健康筛查与管理模式值得本区其他社区的推广和应用。
全文
文章亮点
1.关键发现
人工智能辅助诊断视觉健康管理模式下,糖尿病视网膜病变、青光眼、黄斑变性、高度近视等主要眼病发现率高于传统模式,需转诊率降低,居民对青光眼的知晓率提升。人工智能辅助诊断视觉健康管理模式在服务质量和服务时间上的居民满意度较高。
2.已知与发现
传统视觉健康管理模式依赖人力导致筛查效率低、漏诊率高,居民眼病知识普及不足,服务满意度受限。人工智能辅助诊断视觉健康管理模式效率革新,减少人力依赖,扩大筛查覆盖,提升主要眼病早期检出率。智能化服务缩短结果等待时间,优化转诊流程,降低无效转诊,改善就医体验。
3.意义与改变
人工智能辅助诊断的视觉健康管理模式,能助力眼病早筛早治,缓解基层眼科医生短缺问题,推动分级诊疗落地,提升医疗体系整体效能。
目前,成年人群视力损伤的主要原因为老龄化和生活方式改变导致的屈光不正、白内障、年龄相关性黄斑变性、糖尿病视网膜病变、青光眼、高度近视眼底病变等[1]。上海市为进一步提升成年人眼病防治能级,探索以社区为基础,通过建立居民电子眼健康档案,形成“社区筛查-远程阅片-转诊-健康教育”的传统视觉健康管理模式。近年来,人工智能(artificial intelligence,AI)辅助诊断在眼科临床研究领域的应用逐渐兴起,包括疾病筛查、诊断、治疗和干预等[2-15],其中基于AI技术的眼科疾病早期筛查系统,如糖尿病视网膜病变眼底图像辅助诊断软件、眼底病变眼底图像辅助诊断软件等产品均取得国家药品监督管理局医疗器械许可证[16]。2021年上海市试点启用AI辅助眼病诊断技术用于社区眼病筛查,2023年全市在各区推动视觉健康智能管理中心(Vision Health Intelligent Management Center)建设,是在AI试点基础上构建形成的崭新模式,对社区管理的眼病患者及患病高危者一站式开展健康宣教、眼病筛查、辅助诊断、随访监测等视觉健康管理。
闵行区位于上海市中心城区西南部,交通便利,经济发展活跃,虹桥镇位于闵行区境东北部,经济发展和居民健康素养居于全区前列,马桥镇地处闵行区境西南部,以城乡结合部为主,2021年起,在两地试点开展AI辅助诊断的视觉健康管理服务,本研究通过总结虹桥镇、马桥镇视觉健康管理模式的实践经验,为完善闵行区视觉健康管理模式的长效机制提供参考。
1 对象与方法
1.1 研究对象
本研究采用分层抽样的方法,参照闵行区60~64岁、65~69岁,70岁及以上年龄结构比例,选取2020年虹桥社区传统视觉健康筛查对象2 880人,2020年马桥社区传统视觉健康筛查对象3 172人。2021年、2023年虹桥社区AI辅助诊断筛查对象1 294人和602人,2023年马桥社区AI辅助诊断筛查对象4 225人。纳入标准:在当地居住超过6个月以上的60岁以上常住居民。排除标准:1)视觉健康筛查禁忌证,如眼球震颤、患有眼部急性炎症、某些神经系统疾病患者,不能主动配合筛查治疗者等;2)知情不同意参与本研究者。本研究获得上海市闵行区疾病预防控制中心伦理委员会批准(批件编号:EC-P-2024-002)
1.1.2 样本量估计
根据现况调查样本含量计算公式:n=Z2P(1-P)/B2,按照95%的置信水平,P=0.109,B=0.109×0.25,估算最低样本量502人,考虑脱落率10%,确定所需样本至少需要552人。
1.2 研究方法
1.2.1 传统视觉健康管理模式和基于AI辅助诊断的视觉健康管理模式
总结归纳闵行区传统视觉健康管理模式和基于AI辅助诊断的视觉健康管理模式。
1.2.2 视觉健康筛查项目和完成情况
分析比较传统视觉健康管理模式和AI辅助诊断视觉健康管理模式下,视觉健康筛查建档数、主要眼病(糖尿病视网膜病变、青光眼、年龄相关性黄斑变性、高度近视)发现数和主要眼病发现率、需转诊数和需转诊率、实际复诊数和实际复诊率的差异。
1.2.3 效果评价
分析比较传统视觉健康管理模式和AI辅助诊断视觉健康管理模式下,视觉健康服务工作人员配置、眼科门诊设置情况、居民主要眼病知识率和视觉健康服务满意情况。
1.3 统计学方法
采用SPSS 20软件进行数据分析,计数资料用n(%)表示,组间比较进行c2检验,计量资料用(x±s)表示,组间比较比较采用t检验和Mann-Whitney U 检验,以P<0.05为差异有统计意义。
2 结果
2.1 传统视觉健康管理模式和基于人工智能辅助诊断的视觉健康管理模式
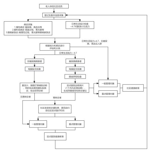
2012年闵行区建立居民眼电子健康档案,2017年建立糖尿病眼病电子健康档案[17-18],构建了以信息化为支撑、远程筛查技术为手段,“社区筛查-远程阅片-转诊-健康教育”的传统视觉健康管理模式。视觉健康筛查项目包括病史采集、视力检查、屈光状态筛查和眼底照相。传统模式主要结合60岁以上老年人体检开展,对体检对象进行病史采集和日常生活视力检查,根据视力和病史进行评估和分类筛查,其中,传统模式对糖尿病患者进行眼底照相检查,定点医院在1个月内完成远程阅片,生成筛查报告、转诊建议及管理类别(一般管理对象、重点管理对象),社区根据管理类别进行分类随访管理,一般管理对象:无视力损伤(日常生活视力≥4.7)、无糖尿病高血压人群,无需转诊的居民,每年动员其参与视觉健康随访。重点管理对象:有中重度视力损伤(日常生活视力<4.5)、远程阅片或定点医院复诊后诊断为白内障、糖尿病视网膜病变、高度近视、青光眼、年龄相关性黄斑变性等眼病的居民,每半年动员其参与视觉健康随访。见图1。
AI辅助诊断的视觉健康管理模式,是利用家庭医生团队预约开展视觉健康筛查。与传统模式不同之处在于日常生活视力<4.7的居民均需进行眼底照相检查,通过免散瞳数字化眼底照相机拍摄双眼眼底照片,每眼分别以黄斑中心凹和眼底视盘为中心各拍摄1张眼底照片。眼底照相采集数字化眼底图像,基于图像处理和AI的技术进行眼底图像识别与诊断,本管理模式使用的是基于AI技术的眼底智能分析软件EVisionAI,眼底照片通过质控软件检验照片是否清晰后上传至AI辅助诊断平台,对眼底图片进行智能分析,该软件基于人类视觉仿生机制而设计,对于每张待处理的眼底照片,其首先进行图像去噪、增强等预处理操作,从而降低图像间的差异性。眼底图像预处理流程主要包括以下几个关键步骤:1、图像背景消除。该步骤旨在降低非目标区域对后续分析的干扰。首先采用光谱转换技术将多光谱彩色图像转换为单通道灰度图像,随后运用灰度阈值分割法进行二值化处理,初步确定目标区域(ROI)。接着,通过数学形态学中的腐蚀操作结合开运算对初始ROI进行边界优化,确保目标区域具有完整的连续性特征。2、图像标准化处理。此步骤主要解决不同眼底图像间的差异性,通过统一化处理提升图像关键特征的识别度。具体方法包括:色彩标准化:调整图像色域分布,平衡不同图像间的色调差异。亮度均衡化:根据图像曝光分布特征,对过亮区域进行亮度抑制,对过暗区域进行亮度增强。参数归一化:将图像的色调、饱和度及亮度等视觉特征统一映射到预设的标准数值区间。通过上述预处理步骤,能够显著提升眼底图像的质量,为后续分析提供更可靠的数据支持。该分析软件集成深度学习分类、分割等网络模型及计算机视觉特征提取算法对图像进行智能分析,智能识别视盘、黄斑、豹纹状等眼底特征,并对识别的特征进行量化测量,从视网膜、视盘、黄斑区等类别进行描述分析,根据微血管瘤数量、出血个数和面积、硬性和软性渗出来量化判定糖尿病视网膜病变;根据萎缩弧与视盘宽度比和面积比、弥漫性和局限性萎缩灶面积来量化判定高度近视;根据杯盘比、局限性神经纤维缺损个数和面积、视盘出血个数和面积来量化判定青光眼;根据黄斑区玻璃膜疣数量和面积来量化判定年龄相关性黄斑变性。AI辅助诊断平台能数据上传后5 min内给出初步诊断内容,并给出转复诊建议及管理类别,社区根据管理类别进行分类随访管理,一般管理对象为无视力损伤(日常生活视力≥4.7)、非眼病高危人群,AI辅助诊断无需转诊的居民,每年动员其参与视觉健康随访。重点管理对象为有中重度视力损伤(日常生活视力<4.5)、AI辅助诊断或定点医院复诊后诊断为白内障、糖尿病视网膜病变、高度近视、青光眼、年龄相关性黄斑变性等眼病的居民,每半年动员其参与视觉健康随访。见图2。
图1 闵行区传统视觉健康管理模式
Figure 1 The traditional visual health management mode in Minhang District
2.2 传统视觉健康管理模式和人工智能辅助诊断视觉健康管理模式下视觉健康管理情况
虹桥社区传统模式主要眼病发现率为7.88%,2021年和2023年AI辅助诊断模式下的主要眼病发现率分别为49.92%和46.68%,比较差异均有统计学意义(c2=954.03,c2=601.43,P<0.001),传统模式需转诊率为3.09%,2021年和2023年AI辅助诊断模式需转诊率为35.32%和27.24%,两种模式需转诊率比较差异有统计学意义(c2=815.54,c2=431.07,P<0.001),传统模式实际复诊率为1.12%,2021年和2023年AI辅助诊断模式实际复诊率为1.75%和1.83%,两种模式的实际复诊率比较差异无统计学意义(c2=0.18,c2=0.19,P>0.05)。马桥社区传统模式主要眼病发现率为3.15%,AI辅助诊断模式下的主要眼病发现率分别为17.85%,比较差异均有统计学意义(c2=383.03,P<0.001),传统模式需转诊率为13.71%,AI辅助诊断模式需转诊率为35.05%,两种模式需转诊率比较差异有统计学意义(c2=429.86,P<0.001),传统模式实际复诊率为0.46%,AI辅助诊断模式实际复诊率为2.5%,两种模式的实际复诊率比较差异有统计学意义(c2=7.01,P=0.01)。见表1
其中主要眼病发现情况按4种眼病分析,传统模式、2021年和2023年AI辅助诊断模式虹桥社区的糖尿病视网膜病变发现率分别为1.98%、6.26%和3.99%,比较差异均有统计学意义(c2=51.17,c2=8.83,P<0.01),青光眼发现率分别为0.63%、23.03%和18.11%,比较差异有统计学意义(c2=6.41,c2=4.33,P<0.01);年龄相关性黄斑变性发现率分别为1.04%、17.62%和13.95%,比较差异有统计学意义(c2=4.23,c2=2.62,P<0.01);高度近视发现率分别为4.24%和10.63%,差异有统计学意义(c2=40.27,P<0.001);传统模式和AI辅助诊断模式马桥社区糖尿病视网膜病变发现率为分别2.65%和1.89%,比较差异有统计学意义(c2=4.76,P=0.03),青光眼发现率分别0.19%和2.44%,比较差异有统计学意义(c2=63.10,P<0.001);年龄相关性黄斑变性发现率分别0.06%和8.83%,比较差异有统计学意义(c2=2.89,P<0.01);高度近视发现率分别0.25%和4.69%,比较差异有统计学意义(c2=131.58,P<0.001)。
表1 传统视觉健康管理模式和人工智能辅助诊断视觉健康管理模式下 主要眼病发现情况比较
Table 1 Comparison of the discovery situations of major eye diseases under the traditional visual health management model and the artificial intelligence-assisted diagnosis visual health management model
2.3 效果评价
2.3.1 传统视觉健康管理模式和AI辅助诊断视觉健康管理模式,视觉健康服务工作人员配置和眼科门诊接诊情况
传统视觉健康管理模式下,马桥社区未配备眼科医生、无眼科门诊,虹桥社区虽有眼科门诊,但未提供视觉健康随访预约服务,两家社区均未提供个性化视觉健康科普。AI辅助诊断视觉健康管理模式下,家庭医生团队均参与了视觉健康服务,提供门诊随访管理。AI辅助诊断开展后,马桥社区开设了眼科门诊,年均服务300人次,虹桥社区眼科门诊量较之前多约1 000人次。见表2。
表2 传统视觉健康管理模式和人工智能辅助诊断视觉健康管理模式下 工作人员配置和眼科门诊情况
Table 2 The configuration of community visual health management service staff and the situation of ophthalmology outpatient services between traditional visual health management model and artificial intelligence-assisted diagnostic visual health management model
|
马桥社区 |
虹桥社区 |
||||
|
项目 |
填写内容 |
传统视觉健康管理模式 |
人工智能辅助诊断视觉健康管理模式 |
传统视觉健康管理模式 |
人工智能辅助诊断视觉健康管理模式 |
|
眼科医生 |
人数,学历和职称
|
无 |
1人,本科,中级 |
1人,本科,中级 |
1人,本科,中级 |
|
全职(兼职)眼科护士 |
1人,本科,护师 |
1人,本科,护师 |
无 |
无 |
|
|
家庭医生 团队 |
44人,主要学历:本科,职称:高级、中级职称比为1:4.5 |
36人,主要学历:本科,职称:高级、中级、初级职称比为1:5 |
|||
|
眼科门诊 设置 |
门诊接诊时间、年平均服务人次数、主要提供的视觉健康服务内容 |
无 |
每周五上午,年平均服务300人次,提供视觉健康筛查、眼疾诊断等 |
每周一到周五全天,年平均服务人次2 000人次,提供视觉健康筛查和眼疾诊断等 |
每周一到周五全天,年平均服务人次3 000人次,提供视觉健康筛查和眼疾诊断等 |
|
是否提供定点医院复诊预约服务 |
是 |
是
|
是 |
是
|
|
|
是否提供随访预约服务 |
否 |
||||
|
是否提供个性化的视觉健康科普 |
否 |
||||
2.3.2 传统视觉健康管理模式和人工智能辅助诊断视觉健康管理模式下居民眼病知晓率和视觉健康服务满意情况
在两家社区共发放210份问卷,回收205份问卷,其中仅体验传统视觉健康管理模式未体验过AI辅助诊断视觉健康管理模式问卷99份,体验AI辅助诊断视觉健康管理模式居民106份。性别、文化程度和年龄比较差异无统计学意义,具有可比性。调查结果显示,AI辅助诊断视觉健康管理模式的居民比传统视觉健康管理模式的居民在4种主要眼病的知晓率均有所提升,但两种模式下居民糖尿病视网膜病变、年龄相关性黄斑病变和高度近视的知晓率差异无统计学意义,青光眼的知晓率差异有统计学意义(c2=4.24,P<0.05)。见表3。
传统模式和AI辅助诊断模式居民对视觉健康服务的满意度评分均为90分以上(总分100分),总分比较差异有统计学意义(Z=-2.97,P<0.05),在传统模式和AI辅助诊断模式对服务内容和筛查结果的满意度评分的差异无统计学意义。传统模式对服务质量的满意度评分为45.10,AI辅助诊断模式的满意度评分为46.79,差异有统计学意义(Z=-2.75,P<0.05),传统模式对服务时间的满意度评分为17.83,AI辅助诊断模式的满意度评分为18.68,对服务时间评分的差异有统计学意义(Z=-2.18,P<0.05)。见表4。
表3 传统视觉健康管理模式和人工智能辅助诊断视觉健康管理模式 居民眼病知晓率情况比较
Table 3 Comparison of residents' knowledge of eye diseases between traditional visual health management model and artificial intelligence-assisted diagnostic visual health management model
表4传统视觉健康管理模式和人工智能辅助诊断视觉健康管理模式 居民视觉健康服务满意情况
Table 4 Residents' satisfaction with visual health services between traditional visual health management model and artificial intelligence-assisted diagnostic visual health management model
3 讨论
我国主要致盲性眼病由传染性眼病转变为以白内障、近视性视网膜病变、青光眼、角膜病、糖尿病视网膜病变等为主的眼病。随着经济社会发展及人口老龄化进程加剧,人民群众对眼健康有了更高需求。我国眼科优质医疗资源总量相对不足、分布不均衡,基层眼健康服务能力仍需加强,因此开展AI在眼病预防、诊断和随访等应用,可提升眼病早期筛查能力[19-20]。
本研究显示,传统视觉健康管理模式主要依赖老人体检等大规模集中筛查,远程阅片诊断需依靠定点医院医生,阅片时间和反馈周期相对较长,筛查现场无法提供个性化视觉健康科普。而AI辅助诊断视觉健康管理模式,通过AI辅助诊断技术,提高了主要眼病特别是糖尿病视网膜病变和青光眼的发现率、糖尿病视网膜病变的需转诊率,与董秀清等[21]和张悦等[22]的研究一致,缩短阅片结果反馈的时间[23-24]。同时,两种模式需转诊率差异有统计学意义,可见AI辅助诊断视觉健康管理模式可以扩大人群眼病的筛查和转诊规模,但AI辅助诊断可能会存在误判,使用成像检测到的单一异常不能完全保证对眼底疾病的正确诊断,需要结合临床病史提高诊断的准确性。可在AI辅助诊断完成大规模阅片诊断后,由眼科医生对筛查性眼病诊断的患者,结合临床病史和历年检验检查结果进行二次阅片,提高眼病诊断的准确性,给予患者诊疗建议并进行必要的转诊。虹桥社区两种模式实际复诊率差异无统计学意义,而马桥社区有统计学意义,可能因为马桥社区作为VIMC试点社区,除筛查现场提供AI辅助诊断技术外,为提升VIMC体验感专门还设立眼病专科门诊,由家庭医生团队提供复诊预约服务,与定点医院签订双向转诊协议,形成了“筛-治-康-管”服务管理模式,以筛促防、医防融合进一步提升医疗服务效率,有效改善居民就医体验,因而提高了复诊率。另外,本研究显示,两种模式的三种主要眼病知识率差异无统计学意义,可能因为眼科门诊医生主要负责眼病接诊,个性化科普宣教时间和频次不足,效果不明显,今后需要配合签约家庭医生对其进行强化教育。
满意度调查中服务质量和服务时间的评价,AI辅助诊断模式较传统模式差异有统计学意义,该模式与家庭医生责任制相融合,在筛查、复诊和随访管理方面都为居民提供了“一对一”连续性服务,与相关研究结果一致[25]。此外,服务质量的差异还体现在传统模式下居民在筛查后拿到结果反馈单无人解读,且需转诊居民拿到复诊通知单后自行前往定点医院复诊,而AI辅助诊断模式下居民可根据AI筛查报告前往眼科门诊解读报告并提供复诊预约服务,定点医院医生定期下沉社区进行健康讲座和筛查报告解读,提高了居民对社区医生和定点医院医生的服务满意度。
声明
利益冲突
开放获取声明
本文适用于知识共享许可协议(Creative Commons),允许第三方用户按照署名(BY)-非商业性使用(NC)-禁止演绎(ND)(CC BY-NC-ND)的方式共享,即允许第三方对本刊发表的文章进行复制、发行、展览、表演、放映、广播或通过信息网络向公众传播,但在这些过程中必须保留作者署名、仅限于非商业性目的、不得进行演绎创作。
