返回

视网膜神经节细胞特异的报告基因干细胞系构建及其应用

阅读量:10045
DOI:10.3978/j.issn.1000-4432.2022.02.04
发布日期:2023-01-06
作者:
张容 #,袁发 #,向孟清
展开更多

关键词

胚胎干细胞
视神经节细胞
视网膜类器官
细胞移植
青光眼

摘要

目的:建立能驱动GFP在视网膜神经节细胞(retinal ganglion cell,RGC)中特异性表达的小鼠胚胎干细胞系。方法:通过同源重组的方式建立Brn3b-GFP敲入的小鼠胚胎干细胞系(Brn3b-GFP ESC),利用3D培养将其诱导成视网膜类器官检测GFP表达的细胞特异性,再用流式细胞分选富集GFP阳性RGC,采用玻璃体腔注射的方式将GFP阳性RGC移植到健康小鼠和NMDA损伤模型小鼠眼中探索该细胞的应用价值。结果:Brn3b-GFP ESC经3D视网膜诱导培养后在RGC中特异性表达GFP,将这些GFP阳性RGC移植到两种小鼠中2周后能在所有视网膜内观察到GFP阳性细胞存活,且均能观察到有供体RGC整合到宿主视网膜RGC层。结论:本研究建立了RGC特异的报告基因干细胞系Brn3b-GFP ESC,通过将该细胞系诱导成视网膜类器官进而获得的GFP阳性RGC移植后能够整合进宿主视网膜。该细胞系的建立将为青光眼及相关疾病提供重要的研究手段和工具。

全文

    视网膜神经节细胞(retinal ganglion cell,RGC)是视网膜中唯一的输出神经元,负责将检测到的光信息从视网膜沿视神经传送到对应的神经中枢如上丘和外侧膝状体,这一环节是视觉形成的关键。RGC有多种亚型,迄今为止,已鉴定出40多种RGC亚型[1-4]。每种RGC亚型对特定视觉信号进行编码[1],且不同亚型的RGC生存和再生能力存在明显差异[3,5]。青光眼是一种无法治愈的神经退行性疾病,其特征是RGC和视神经的选择性、进行性和不可逆变性[6]。青光眼作为全球第二大致盲眼病,到2040年将会影响超过1.118亿人的眼健康和生活质量,是涉及民生的重大公共卫生问题和社会问题[7-8]
    在视网膜受到损伤后,哺乳动物不像硬骨鱼和两栖动物等可以再生出多种类型的神经元。类似于成熟中枢神经系统中的大多数神经元,RGC的死亡或功能紊乱最终会导致不可逆转的失明,因为残存的RGC失去了再生能力[9]。尽管有研究[10]发现在色素睫状缘(the pigmented ciliary margin)存在视网膜干细胞,但没有明确的证据表明他们能够在视网膜损伤或疾病发生后再生RGC。
    近年来,研究者创造和改良了许多体外诱导多能干细胞分化生成RGC的方法[11-18]。与此同时,以Sasai为代表的众多研究人员建立和完善了从小鼠或人的胚胎干细胞 (embryonic stem cell,ESC)和诱导多能干细胞(induced pluripotent stem cell,iPSC)产生具有特殊结构和细胞类型的3D视网膜类器官培养体系[17,19-26]。Tanaka等[27-28]使用3D悬浮培养和2D黏附培养相结合的方法产生了具有功能性轴突的RGC。这些方法的出现一定程度上解决了再生医学的一大关键难题:如何获得大量有功能和整合能力的细胞。这也为视觉恢复提供了一种可能:通过诱导ESC或者iPSC形成视网膜类器官,再从中富集RGC进行细胞移植,进而恢复受损的视力。
    本研究构建了能驱动GFP在视网膜RGC中特异表达的胚胎干细胞系,通过将其诱导为3D视网膜类器官,利用流式细胞分选(fluorescence-activated cell sorting,FACS)富集RGC,将这种胚胎干细胞来源的RGC移植到对照组和NMDA损伤模型小鼠视网膜中,验证细胞移植治疗青光眼等神经退行性疾病的可能性。

1 材料与方法

1.1 胚胎干细胞系的培养和传代

    ESC培养在含有饲养层细胞的培养皿中。提前向100 mm培养皿中加入0.1% gelatin,37 ℃孵育1 h以上。将gelatin移除,加入小鼠胚胎成纤维细胞培养基(表1),每皿接种2.8×106 个饲养层细胞,37 ℃、5% CO2培养。第2天将复苏的ESC接种至含有饲养层的培养皿中,将培养基换为干细胞维持培养基(表1),37 ℃、5% CO2培养。
表1 视网膜类器官诱导各阶段使用培养基配方
Table 1 Preparation of media used at different stages of retinal organoid induction
20230106161055_5045.png

    ESC传代培养:吸去培养基,用PBS洗1次,加入trypLE后37 ℃孵育5 min,将ESC分散成单细胞,室温下186 g离心5 min,弃上清后用培养基重悬ESC,细胞计数后调整细胞密度,每个100 mm培养皿接种4.2×105 个细胞。每次都需要将ESC接种至含有饲养层的培养皿中。

1.2 Brn3b-GFP 敲入小鼠 ESC 细胞系的建立

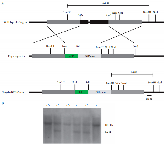
    根据先前的描述[29-30],本研究采用同源重组技术在小鼠ESC中构建Brn3b-GFP ESC细胞系。在该细胞系中,Brn3b的一个等位基因蛋白编码阅读框完全被GFP报告基因和PGK-Neo(新霉素抗性基因)盒取代,但保留了起始密码子ATG以便GFP的表达(图1A)。通过使用3 '端诊断探针做BamHI消化的Southern杂交分析,10.1 kb野生型条带和6.2 kb重组条带的同时存在可鉴定靶向ESC细胞克隆(图1)。
20230106161636_0923.png
图1 Brn3b-GFP胚胎干细胞系构建示意图
Figure 1 Schematic of the construction of Brn3b-GFP embryonic stem cell line
(A) Brn3b野生型等位基因和靶向载体之间的同源重组导致编码阅读框(黑条)完全被GFP报告基因和PGK-Neo盒替换,但保
留了起始密码子ATG用于GFP的翻译。TGA表示终止密码子,其他标注包括BamHI、NcoI、NotI和SalI限制性内切酶的位置。
(B) BamHI消化的野生型和杂合子DNA的Southern杂交分析。3'端探针识别出10.1 kb(野生型等位基因)和6.2 kb(敲入等位
基因)的BamHI条带。
(A) Homologous recombination occurred between the wild-type allele of Brn3b and the targeting vector resulting in complete replacement of the coding reading frame (black bars) with the GFP reporter and PGK-Neo cassette, but the start codon ATG was retained for GFP translation. TGA indicates the stop codon and the positions of BamHI, NcoI, NotI and SalI restriction endonucleases are also indicated.
(B)Southern blot analysis of BamHI-digested wild-type and heterozygous DNA. The 3' end probe identified BamHI bands of 10.1 kb (wild-type allele) and 6.2 kb (knock-in allele).

1.3 3D 视网膜类器官诱导

    快速诱导视网膜类器官的方法(图2 )改编自2011年Eiraku、Sasai等创立的培养体系[31]。 将与饲养层细胞共培养的Brn3b-GFP ESC用trypLE消化成单细胞悬液,室温186 g离心5 min, 去上清后用干细胞维持培养基重悬,接种至0 . 1 %gelatin包被的培养皿,37 ℃、5%CO2培养箱中孵育30 min,使饲养层细胞黏附在培养皿底部以去除饲养层细胞,收集上清,室温186 g离心5 min,去上清,用视网膜分化培养基(表1)将ESC重悬成单细胞,细胞计数并调整细胞密度为3×1 04 个/mL,将ESC接种至96孔V底孔板中,每孔3 000个细胞,37 ℃、5% CO2培 养24 h。第2天时向培养基中添加2% Matrigel,持续培养。第7天时将96孔板中的胚状体转移至100 mm培养皿中,将培养基换成视网膜成熟培养基1(表1)继续培养。第10天时手工分离视杯,并改用含1 mmol/L taurine和0.5 mmol/L all-trans retinoicacid的视网膜成熟培养基2继续培养,第14天时,改用含1 mmol/L taurine的视网膜成熟培养基2(表1)继续培养。第17天时收集视网膜类器官进行后续实验。
20230106162020_8037.png
图2 3D视网膜类器官诱导无血清类胚体快速重聚集悬浮培养法(serum-free embryoid body quick reaggregation,SFEBq)培养流程,包括饲养层细胞培养,ESC复苏、维持和传代培养,ESC诱导分化,视网膜组织和体外视杯的形成,视网膜类器官收集、RGC的富集等过程
Figure 2 Schematic diagram of serum-free embryoid body quick reaggregation (SFEBq) methods for retinal tissue differentiation from mouse ESCs, including feeder cell culture, ESC resuscitation, maintenance and passage, ESC differentiation, retinal tissue and optic cup formation, and retinal organoid collection and RGC enrichment

1.4 RGC 的富集和玻璃体腔注射

    收集视网膜类器官并用汉克平衡盐溶液(Hank’s balanced salt solution,HBSS)洗1次。去除上清液后,加入预热的Accumax,37 ℃、5% CO2培养箱中孵育15 min,之后加入2倍体积胎牛血清(fetal bovine serum,FBS)中止消化,室温186 g离心5 min,去上清,用含有5%FBS的杜氏磷酸缓冲盐溶液(Dulbecco’s phosphate buffered saline,DPBS)重悬细胞,转移至流式管中上机进行分选。
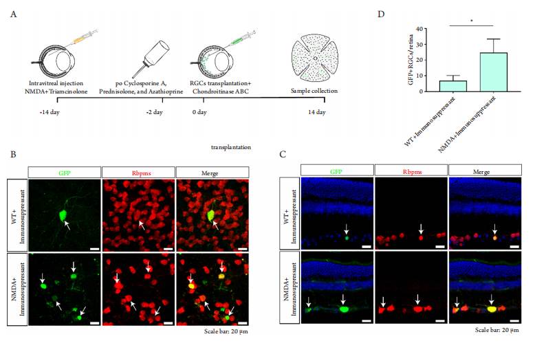
    200 nmol N-甲基-D-天冬氨酸(N-methyl-Daspartic acid,NMDA)通过玻璃体腔注射到2月龄C57BL/6小鼠玻璃体腔内,2周后进行RGC移植。腹腔注射1%戊巴比妥钠麻醉小鼠,麻醉后使用卓比安滴眼液散瞳、盐酸丁卡因滴眼液眼表麻醉,之后将其转移至体式显微镜下,将FACS分选得到的RGC注射到玻璃体腔。注射完成后眼表涂抹妥布霉素眼膏防止感染,将小鼠置于热垫上,待其苏醒后再放回饲养笼。
    动物实验均按照动物实验伦理委员会(Institutional Animal Care and Use Committee,IACUC)标准进行,并经中山大学和中山眼科中心批准。C57BL/6小鼠购自南方模式生物公司。

1.5 免疫抑制剂处理

    将210 mg环孢霉素A(cyclosporin A),5 mg泼尼松龙(prednisolone)和25 mg硫唑嘌呤(azathioprine)加入1L小鼠饮用水中配制成药液,从GFP阳性RGC移植的2 d前开始,将小鼠的饮用水替换为这种含有免疫抑制剂的药液。

1.6 免疫组织荧光染色

    RGC移植14 d后取材,将小鼠安乐死后取眼球,经4%多聚甲醛(paraformaldehyde,PFA)固定后剖出视网膜,蔗糖梯度脱水后包埋,行冰冻组织切片。切片用含0.1% Triton X-100的PBS(PBST)洗3次,每次5 min,然后在室温下用含5%驴血清的PBST封闭1 h。在含2%驴血清的PBST 中加入一抗,切片在4 ℃下孵育一抗过夜。用PBST洗3次,每次5 min,将切片与二抗和DAPI (4',6-diamidino-2-phenylindole)在室温下孵育1 h。使用激光扫描共聚焦显微镜获取图片。
    本研究使用的抗体如下: goat anti-GFP(ab6673,1:2 000)、rabbit anti-Brn3b (ab56026,1:500)、rabbit anti-Isl1 (ab20670,1:1 000)购自英国Abcam公司;rabbit anti-Rbpms(NBP2-20112,1:1 000)购自美国Novus Biologicals公司;sheep anti-Chx10(X1180P,1:200)购自美国Exalpha公司;rabbit anti-recoverin(AB5585,1:1 000)购自美国Millipore公司;Alexa Fluor® 488 donkey anti-goat(A11055,1:1 000)、Alexa Fluor ® 488 donkey anti-rabbit(R37118,1 : 1 000)、Alexa Fluor ® 594 donkeyanti-rabbit (R37119,1:1 000)及Alexa Fluor ® 594donkey anti-sheep (A-11016,1:1 000)购自美国LifeTechnologies公司。

2 结果

2.1 GFP 报告基因干细胞系的构建及 GFP 在 RGC中特异性表达

    此前的研究[32-33]表明Brn3b是小鼠视网膜约70% RGC发育所必需的转录因子且在成年小鼠视网膜中,Brn3b在RGC中特异性的表达,因此Brn3b是早期和成熟RGC的良好标记分子。为标记和富集3D视网膜类器官中的RGC,本研究应用同源重组技术在小鼠ESC中Brn3b基因位点敲入GFP报告基因构建了Brn3b-GFP ESC细胞系(图1)。
    利用构建的Brn3b-GFP ESC细胞系进一步诱导培养出3D视网膜类器官,以此来验证GFP报告基因表达的特异性(图2,3)。在该ESC接种的第1天,它们自发形成聚集体(图3B),进而形成胚状体;当培养到第7天时,可以观察到半球形上皮泡囊结构从聚集体向外凸起(图3C,3D);当培养至第10天时,通过显微解剖人为将视杯从胚状体上分离出来继续培养,此时在荧光倒置显微镜下能够观察到GFP的表达高度局限于视杯结构区域(图3F,3G);当培养超过14 d时,能够观察到GFP只在RGC存在的区域表达(图3H~3J)。对培养到第17天的视网膜类器官进行切片染色,结果显示GFP的表达与Brn3b共标(图3K),且与另一RGC标记分子Isl1共标(图3L)。当发育到第21天时,可见这些视网膜类器官也大量表达光感受器细胞和双极细胞的特异性分子标记recoverin和Chx10(图3O)。此外,通过Tuj1和Pax6与GFP共染可以看出神经节细胞正确定位到视网膜类器官的内层(图3M,3N),形成了类似视网膜的RGC层。综上,本研究得到的3D视网膜类器官的细胞分化模式与Eiraku等[19,31]发表的数据一致,且GFP在RGC中特异性表达。

20230106163331_3871.png
图3 3D视网膜类器官诱导示意图及特征
Figure 3 Schematic and features of 3D retinal organoid induction
(A)3D培养过程示意图。(B-D)第1天(D1),ESC自发形成团状结构,到第7天形成小的视泡样结构(箭头表示视杯样结
构)。(E-J)培养到10 d,开始有GFP表达,表明逐渐有RGC开始分化;培养到14 d,出现典型视杯状结构,而且视杯内部
表达GFP信号,表明有分化的RGC。(K,L)培养到17 d,视杯内部表达GFP的信号与Brn3b和Isl1共标,表明GFP只在RGC
内特异性的表达。(M,N)培养到21 d,视网膜类器官的内层表达GFP的信号与Pax6和Tuj1共标,表明RGC正确定位到视
网膜类器官的内层。(O)培养到21 d,视杯内部也大量表达光感受器细胞和双极细胞的特异性分子标记recoverin和Chx10。
标尺:B,320 μm;C-J:160 μm,K-O:20 μm。
(A) Schematic diagram of the 3D culture process. (B-D) ESCs spontaneously formed clump-like structures on day 1 (D1) and small optic vesicle-like structures by day 7 (arrows indicate optic cup-like structures). (E-J) After 10 days of culture, GFP began to express, indicating the gradual differentiation of RGCs. After 14 days of culture, a typical optic cup-like structure appeared and GFP signal was expressed inside the optic cup, indicating the presence of differentiated RGCs. (K,L) After 17 days of culture, the signal of GFP expressed in the optic cup was co-localized with Brn3b and Isl1, indicating that GFP was specifically expressed in RGCs. (M,N) By day 21, GFP expressed in the inner layer of retinal organoids was co-localized with Pax6 or Tuj1, indicating that RGCs were correctly localized to the inner layer of retinal organoids.(O) By day 21, recoverin and Chx10, specific molecular markers of photoreceptors and bipolar cells, respectively, were also abundantly expressed in the optic cup. Scale bars: B, 320 μm; C-J, 160 μm; K-O, 20 μm.

2.2 3D 视网膜类器官来源的 GFP 阳性 RGC 可整合进宿主视网膜

    当培养到第17天时,视网膜类器官已经有大量分化的RGC,通过FACS从中富集大量RGC用于细胞移植,通过细胞移植来初步研究这种GFP+RGC的潜在应用价值。GFP阳性的供体RGC被注射到NMDA损伤模型小鼠和健康小鼠眼睛玻璃体腔内(每只眼100 000个细胞);同时将免疫抑制剂(环孢霉素A、泼尼松龙和硫唑嘌呤)加入小鼠饮用水中通过口服的方式抑制小鼠的免疫排斥反应进而提高移植的RGC的存活和整合效率(图4A)。推测将RGC移植到小鼠玻璃体腔后,NMDA损伤模型小鼠中有更多的GFP+ RGC存活。为了比较两种条件下的移植结果,本组对移植后14 d的视网膜进行冰冻切片并对视网膜中RGC的特异性标志物Rbpms进行了免疫荧光染色。
    本研究发现特异性表达的GFP能够区分供体和宿主本身的RGC(图4B,4C)。两种移植条件下的成功率均为100%,所有动物在移植后2周都能在视网膜内观察到GFP+细胞存活,且并未观察到异常生长的肿块。但相比之下,在NMDA损伤模型小鼠中,存活的GFP+ RGC数量更多(图4B~4D)。
    此外,部分存活的GFP+ RGC显示出神经突,且GFP阳性RGC局限于视网膜神经节细胞层(图4B,4C),说明存活的供体RGC整合进了宿主视网膜,并且能够准确迁移至RGC所在的细胞层。
20230106164019_6100.png
图4 视网膜RGC移植
Figure 4 Transplantation of RGCs into the mouse retina
(A)视网膜RGC移植时间节点示意图;(B)视网膜铺片,对照组和NMDA损伤模型移植的RGC存活情况,箭头显示存活的
GFP阳性的RGC;(C)视网膜切片,对照组和NMDA损伤模型移植的RGC存活情况,箭头显示存活的GFP阳性的RGC;(D)移植的RGC存活数目定量分析,NMDA处理后再进行移植,GFP阳性RGC存活数量显著增加(WT:n=3;NMDA:n=4;*P=0.0233)。标尺:B、C,20 μm。
(A) Time schedule of RGC transplantation; (B) Surviving transplanted RGCs in retinal flat-mounts of control (WT) and NMDA injury models. Arrows point to surviving GFP-positive RGCs; (C) Retinal sections showing surviving transplanted RGCs in control and NMDA injury groups. Arrows point to surviving GFP-positive RGCs; (D) Quantification of the surviving transplanted RGCs. After NMDA treatment, the number of surviving GFP-positive RGCs was significantly increased (WT: n=3; NMDA: n=4; *P=0.0233). Scale bars: B, C, 20 μm.

3 讨论

    本研究构建了Brn3b-GFP ESC细胞系,将其诱导形成视网膜类器官,这种Brn3b-GFP ESC来源的视网膜类器官的细胞分化模式与先前发表的数据相一致[10-11],且GFP在RGC中特异性表达。从类器官中富集这种GFP阳性RGC进行了细胞移植研究。先前类似的研究使用的多是原代RGC、ESC衍生的神经祖细胞、Müller胶质细胞衍生的RGC前体细胞、或是由iPSC和ESC直接诱导生成的RGC[34]。相比之下,本研究报告基因干细胞系能使GFP在RGC中特异表达,这有利于后续的富集过程,且不需要进行额外的染色,减少了对细胞的损伤。另外,与直接诱导ESC生成RGC相比,通过类器官诱导这一环节使获得的RGC种类更多,且因为存在更加适宜和丰富的微环境,RGC能发育得更加成熟[34]
    本研究发现Brn3b-GFP ESC衍生的RGC可以在移植入NMDA损伤模型和健康的小鼠眼内后存活,且在NMDA损伤模型中RGC存活的数量更多,这可能是因为在NMDA损伤视网膜后,视网膜中的微环境更有利于RGC的存活和整合。此前有研究[34]使用来源于Thy1-GFP iPSC的RGC进行移植,但在视网膜中发现异常生长的团块,可能是由于供体细胞群中剩余干细胞的增殖。但本研究
并没有在Brn3b-GFP ESC来源的RGC移植后的视网膜中发现异常生长的团块,这提示我们移植是已经分化的RGC,且没有明显的致瘤倾向。
    本研究发现移植后RGC不仅能够整合到宿主视网膜并且能够正确迁移至RGC层,还能生长出神经突。神经突的形成提示这种移植的RGC能够与视网膜内其他细胞形成联系。但存活和整合的数量太少,并不能显著改善小鼠的视力,这提示细胞移植的方法还需要进一步改进。尽管移植的RGC可以迁移到相应的细胞层,但是否具有正常的生理功能尚不清楚。移植RGC的视网膜组织未来可以利用膜片钳技术探究其电生理特性,并且通过光反应看移植的RGC与视网膜其他神经元是否建立正确连接。整体上可以比较NMDA损伤后移植RGC的和损伤后未移植的小鼠视觉诱发电位(visual evoked potential,VEP),探究移植的RGC是否可以提升VEP。毋庸置疑,本研究为将来利用hESC/iPSC产生RGC进行细胞移植治疗进行了前期探索,提供了宝贵的参考资料。
    除了细胞移植,通过重编程的体内神经元再生也是另一可供选择的方法,采用这种方式再生的神经元的优势在于它们更容易迁移到正确的位置并投射到正确的目标,近年来相关的研究取得了显著的进展[35],Xiao等[36]通过在Müller胶质细胞中过表达Math5和Brn3b成功实现了RGC的原位再生。
    尽管对神经退行性疾病的治疗存在许多障碍和悬而未决的问题,但Brn3b-GFP ESC的建立使获得纯化RGC变得更加方便,移植这种报告基因干细胞系衍生的RGC提供了一种迷人而实用的可能。

开放获取声明

    本文适用于知识共享许可协议 (Creative Commons),允许第三方用户按照署名(BY)-非商业性使用(NC)-禁止演绎(ND)(CC BY-NC-ND)的方式共享,即允许第三方对本刊发表的文章进行复制、发行、展览、表演、放映、广播或通过信息网络向公众传播,但在这些过程中必须保留作者署名、仅限于非商业性目的、不得进行演绎创作。详情请访问:https://creativecommons.org/licenses/by-nc-nd/4.0/

基金

暂无基金信息

参考文献

1. Huang CY, Liu CL, Ting CY, et al. Human iPSC banking: barriers and opportunities[ J]. J Biomed Sci, 2019, 26(1): 87.
2. Sullivan S, Stacey GN, Akazawa C, et al. Quality control guidelines for clinical-grade human induced pluripotent stem cell lines[ J]. Regen Med, 2018, 13(7): 859-866.
3. Uppal G, Milliken A, Lee J, et al. New algorithm for assessing patient suitability for macular translocation surgery[ J]. Clin Exp Ophthalmol, 2007, 35(5): 448-457.
4. Wiley LA, Burnight ER , DeLuca AP, et al. cGMP production of patient-specific iPSCs and photoreceptor precursor cells to treat retinal degenerative blindness[ J]. Sci Rep, 2016, 6: 30742.
5. Zhang H, Su B, Jiao L, et al. Transplantation of GMP-grade human iPSC-derived retinal pigment epithelial cells in rodent model: the first pre-clinical study for safety and efficacy in China[ J]. Ann Transl Med, 2021, 9(3): 245.
6. Liu YV, Sodhi SK, Xue G, et al. Quantifiable in vivo imaging biomarkers of retinal regeneration by photoreceptor cell transplantation[ J]. Transl Vis Sci Technol, 2020, 9(7): 5.
7. Ortin-Martinez A, Tsai EL, Nickerson PE, et al. A reinterpretation of cell transplantation: GFP transfer from donor to host photoreceptors[ J]. Stem Cells, 2017, 35(4): 932-939.
8. Decembrini S, Martin C, Sennlaub F, et al. Cone genesis tracing by the Chrnb4-EGFP mouse line: evidences of cellular material fusion after cone precursor transplantation[ J]. Mol Ther, 2017, 25(3): 634-653.
9. Kiddee W, Trope GE, Sheng L, et al. Intraocular pressure monitoring post intravitreal steroids: a systematic review[ J]. Surv Ophthalmol, 2013, 58(4): 291-310.
10. Lai CC, Gouras P, Doi K, et al. Local immunosuppression prolongs survival of RPE xenografts labeled by retroviral gene transfer[ J]. Invest Ophthalmol Vis Sci, 2000, 41(10): 3134-3141.
11. Sohn EH, Jiao C, Kaalberg E, et al. Allogenic iPSC-derived RPE cell transplants induce immune response in pigs: a pilot study[ J]. Sci Rep, 2015, 5: 11791.
12. Yang S, Xian B, Li K, et al. Alpha 1-antitrypsin inhibits microglia activation and facilitates the survival of iPSC grafts in hypertension mouse model[ J]. Cell Immunol, 2018, 328: 49-57.
13. Bird AC, Phillips RL, Hageman GS. Geographic atrophy: a histopathological assessment[ J]. JAMA Ophthalmol, 2014, 132(3): 338-345.
14. Puustj?rvi TJ, Ter?svirta ME. Retinal fixation of traumatic retinal detachment with metallic tacks: a case report with 10 years' follow-up[ J]. Retina, 2001, 21(1): 54-56.
15. Hippert C, Graca AB, Pearson RA. Gliosis can impede integration following photoreceptor transplantation into the diseased retina[ J]. Adv Exp Med Biol, 2016, 854: 579-585.
16. Ivastinovic D, Langmann G, Asslaber M, et al. Distribution of glial fibrillary acidic protein accumulation after retinal tack insertion for intraocular fixation of epiretinal implants[ J]. Acta Ophthalmol, 2012, 90(5): e416-e417.
17. Lewis GP, Fisher SK. Up-regulation of glial fibrillary acidic protein in response to retinal injury: its potential role in glial remodeling and a comparison to vimentin expression[ J]. Int Rev Cytol, 2003, 230: 263-290.
18. Pearson RA, Barber AC, West EL, et al. Targeted disruption of outer limiting membrane junctional proteins (Crb1 and ZO-1) increases integration of transplanted photoreceptor precursors into the adult wild-type and degenerating retina[ J]. Cell Transplant, 2010, 19(4): 487-503.
19. Li K, Zhong X, Yang S, et al. HiPSC-derived retinal ganglion cells grow dendritic arbors and functional axons on a tissue-engineered scaffold[ J]. Acta Biomater, 2017, 54: 117-127.
20. Matsumoto B, Blanks JC, Ryan SJ. Topographic variations in the rabbit and primate internal limiting membrane[ J]. Invest Ophthalmol Vis Sci, 1984, 25(1): 71-82.
21. Becker S, Eastlake K, Jayaram H, et al. Allogeneic transplantation of müller-derived retinal ganglion cells improves retinal function in a feline model of ganglion cell depletion[ J]. Stem Cells Transl Med, 2016, 5(2): 192-205.
22. Luo Z, Li K , Li K , et al. Establishing a surgical procedure for rhesus epiretinal scaffold implantation with HiPSC-derived retinal progenitors[ J]. Stem Cells Int, 2018, 2018: 9437041.
23. Opatrilova R , Kubatka P, Caprnda M, et al. Nitric oxide in the pathophysiology of retinopathy: evidences from preclinical and clinical researches[ J]. Acta Ophthalmol, 2018, 96(3): 222-231.
24. Goldstein IM, Ostwald P, Roth S. Nitric oxide: a review of its role in retinal function and disease[ J]. Vision Res, 1996, 36(18): 2979-2994.
25. Gao G, He L, Liu S, et al. Establishment of a rapid lesion-controllable retinal degeneration monkey model for preclinical stem cell therapy[ J]. Cells, 2020, 9(11): 2468.
26. Strazzeri JM, Hunter JJ, Masella BD, et al. Focal damage to macaque photoreceptors produces persistent visual loss[ J]. Exp Eye Res, 2014, 119: 88-96.
27. Fuller D, Machemer R, Knighton RW. Retinal damage produced by intraocular fiber optic light[ J]. Vision Res, 1980, 20(12): 1055-1072.
28. NOELL WK. The impairment of visual cell structure by iodoacetate[ J]. J Cell Comp Physiol, 1952, 40(1): 25-55.
29. Tezel TH, Del Priore LV, Kaplan HJ. Reengineering of aged Bruch's membrane to enhance retinal pigment epithelium repopulation[ J]. Invest Ophthalmol Vis Sci, 2004, 45(9): 3337-3348.
30. Souied E, Pulido J, Staurenghi G. Autologous induced stem-cellderived retinal cells for macular degeneration[ J]. N Engl J Med, 2017, 377(8): 792.
31. Singh RK, Nasonkin IO. Limitations and promise of retinal tissue from human pluripotent stem cells for developing therapies of blindness[ J]. Front Cell Neurosci, 2020, 14: 179.
32. Davis RJ, Alam NM, Zhao C, et al. The developmental stage of adult human stem cell-derived retinal pigment epithelium cells influences transplant efficacy for vision rescue[ J]. Stem Cell Reports, 2017, 9(1): 42-49.
33. Salero E, Blenkinsop TA, Corneo B, et al. Adult human RPE can be activated into a multipotent stem cell that produces mesenchymal derivatives[ J]. Cell Stem Cell, 2012, 10(1): 88-95.
34. Schwartz SD, Tan G, Hosseini H, et al. Subretinal transplantation of embryonic stem cell-derived retinal pigment epithelium for the treatment of macular degeneration: an assessment at 4 years[ J]. Invest Ophthalmol Vis Sci, 2016, 57(5): ORSFc1-ORSFc9
35. Rapaport DH, Rakic P, Yasamura D, et al. Genesis of the retinal pigment epithelium in the macaque monkey[ J]. J Comp Neurol, 1995, 363(3): 359-376.
36. Newsome DA , Rodrigues MM, Machemer R . Human massive periretinal proliferation. In v itro characteristics of cellular components[ J]. Arch Ophthalmol, 1981, 99(5): 873-880.
37. Nazari H, Zhang L, Zhu D, et al. Stem cell based therapies for agerelated macular degeneration: The promises and the challenges[ J]. Prog Retin Eye Res, 2015, 48: 1-39.
38. Jin ZB, Gao ML, Deng WL, et al. Stemming retinal regeneration with pluripotent stem cells[ J]. Prog Retin Eye Res, 2019, 69: 38-56
39. Sun J, Mandai M, Kamao H, et al. Protective effects of human iPSderived retinal pigmented epithelial cells in comparison with human mesenchymal stromal cells and human neural stem cells on the degenerating retina in rd1 mice[ J]. Stem Cells, 2015, 33(5): 1543-1553.
40. Pinilla I, Cuenca N, Sauvé Y, et al. Preservation of outer retina and its synaptic connectivity following subretinal injections of human RPE cells in the Royal College of Surgeons rat[ J]. Exp Eye Res, 2007, 85(3): 381-392.
41. Little CW, Castillo B, DiLoreto DA, et al. Transplantation of human fetal retinal pigment epithelium rescues photoreceptor cells from degeneration in the Royal College of Surgeons rat retina[ J]. Invest Ophthalmol Vis Sci, 1996, 37(1): 204-211.
42. Wang J, He X, Meng H, et al. Robust myelination of regenerated axons induced by combined manipulations of GPR17 and microglia[ J]. Neuron, 2020, 108(5): 876-886.
43. Mandai M, Fujii M, Hashiguchi T, et al. iPSC-derived retina transplants improve vision in rd1 end-stage retinal-degeneration mice[ J]. Stem Cell Reports, 2017, 8(4): 1112-1113
44. Laver CRJ, Matsubara JA. Structural divergence of essential triad ribbon synapse proteins among placental mammals—implications for preclinical trials in photoreceptor transplantation therapy[ J]. Exp Eye Res, 2017, 159: 156-167.

相关文章