返回

八年制医学生对全程导师教学需求与满意度调查

阅读量:6591
DOI:10.3978/j.issn.1000-4432.2020.08.03
发布日期:2021-12-01
作者:
吴东璇 ,邹玉仙 ,张博文 ,陈健辉 ,张恩恩 ,李伟 ,朱维宁 ,刘臻臻
展开更多

关键词

八年制
全程导师制
医学教育
教学需求
满意度

摘要

目的:了解八年制医学生对全程导师的教学需求与满意度。方法:将中山大学八年制临床医学生分为低年级、高年级两组,均进行匿名线上问卷调查。分析问卷结果,并比较两组间的不同。结果:回收问卷352份。学生对导师个人“比较满意”占比高(低年级45.56% vs 高年级37.79%,P=0.087),对全程导师制度“比较满意”占比高(低年级 36.67% vs 高年级33.14%,P=0.806)。对全程导师制度“很了解”与“比较了解”的学生在低年级中明显低于高年级的占比(16.67% vs77.91%,P<0.001)。低年级学生期待全程导师在职业规划、临床思维、科研思维、心理健康发挥较大影响的占比均高于高年级的实际评估(构成比4个方面均P<0.001,选择“有很大影响”及“比较有影响”在低、高年级占比分别为83.33% vs 36.63%,92.22% vs 29.07%,91.67% vs 31.39%,62.78% vs 38.37%)。结论:学生对全程导师个人及制度均较满意,但存在低年级对该制度了解少、师生联系少、导师实际作用低于学生预期、科研训练机会不足等问题。亟需完善全程导师制,推动临床医学高水平人才的培养。

全文

为与国际医学教育接轨,培养具有医学博士专业学位的高层次、高素质的临床和科研人才,我国于2001年开始发展八年制医学教育,至今共18所院校获得开办八年制医学教育的资格。此教育模式实行八年一贯制的教学安排,包括医学前教育、医学课程学习、临床实践、科研训练及博士论文撰写4个阶段[1]。结合八年制学生特点,部分高校实行“导师制”。“导师制”在不同医学院校各有不同,比如南方医科大学主张临床八年制学生实行阶段导师制度,除二级学科培养阶段配有博士生导师外,在基础课程学习阶段配备基础导师,在临床医学教育阶段配备临床导师[2-3];第三军医大学给八年制学生配备提供基础科研机会的第一阶段导师以及提供临床指导的第二阶段导师[4];中山大学除了给临床八年制学生配备有二级学科导师,还探索并建立了针对临床八年制具有中山医特色的全程导师制[5]。目前中山大学临床八年制的全程导师制师生比约为1:3,比较固定及严谨。大部分全程导师中,1个导师需要辅导3个学生,3个学生分别来自生物班、化学班、物理班。该全程导师职责归纳起来就是“导心、导学、导能力”,即做好心理辅导、引导学生制定学习计划、培养终身学习能力,让学生适应大学生活和学习[6]。有研究表明全程导师制在高年级临床医学生培养过程中具有提高教学质量的作用[7],能够提高学生获取最新知识的能力以及科研实验动手能力[8]。针对八年制培养模式,全程导师的指导可以给学生指明正确方向,帮助学生根据自身个性特点制订成才计划,促进学生全面快速成长,充分发挥八年制医学生的优势[9]。但全程导师存在专业性过强、工作繁忙、对培养目标定位不清等问题,且考核和激励制度模糊,因此亟需完善全程导师制,适应八年制医学人才培养的要求。
针对上述问题,本研究将中山大学临床医学八年制学生进行线上问卷调查,分成低年级(大一、大二)和高年级(大五、大六)两个组,通过对比高低年级调查结果的异同点,探讨八年制医学生对全程导师教学需求与满意度,以便进一步优化临床八年制全程导师制。中山大学临床八年制低年级医学生(大一、大二)前两年托管在生命科学学院、化学与化学工程学院、物理科学与工程技术学院3个不同的学院,尚未接触基础医学和临床医学课程,与全程导师接触时间不长,因此低年级学生的问卷结果较好反映临床八年制学生对全程导师的教学期望与需求。高年级医学生(大五、大六)已经完成基础医学课程的学习,从大五开始进入繁忙的临床课程的学习、临床实践以及二级学科轮转活动,在此期间与全程导师已有充分的接触,高年级医学生的问卷结果代表全程导师的实际影响程度。

1 对象与方法

1.1 对象

中山大学临床医学八年制大一、大二、大五、大六,四个年级共401名学生。

1.2 方法

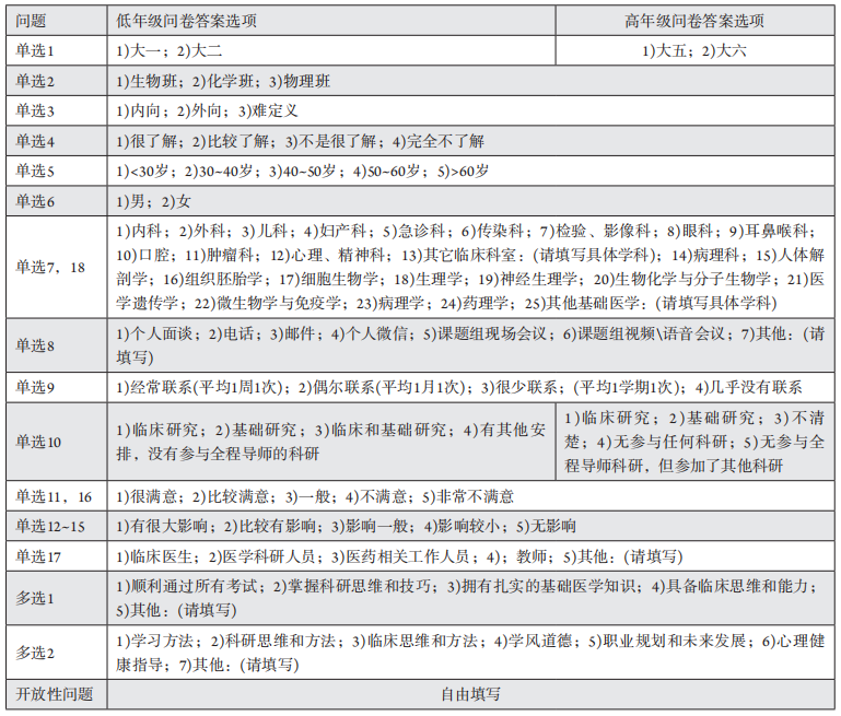
结合目前中山大学临床八年制全程导师的情况,利用问卷星设计针对低年级(大一、大二)以及高年级(大五、大六)的问卷,具体内容见图1,2。问卷包括18个单项选择题、2个多项选择题、1个开放性问题。问卷内容包括7个主题:个人信息、全程导师信息、了解程度、满意度、期待(低年级)或实际影响程度(高年级)、大学前5年期待完成(低年级)或已实现目标(高年级)、期待(低年级)或实际的(高年级)导师发挥的影响。于2020年4月3日至2020年4月8日通过中山大学中山眼科中心教学科以及临床医学八年制各年级辅导员将问卷以微信方式发送给各年级的同学匿名填写。
/20230510165918_4165.png
图1 问卷具体问题选项
Figure 1 Questions and options of the questionnaire
/20230510170003_0572.png
图2 问卷具体答案选项
Figure 2 Answers and options of the questionnaire

1.3 统计学处理

采用SPSS 22.0统计学软件分析问卷结果,用Mann-Whitney U检验分析高、低年级学生在满意度、了解程度、影响方面的差异是由有统计学意义。用卡方检验分析高低年级学生在目标、期待教学内容方面的差异是由有统计学意义,P<0.05为差异有统计学意义。

2 结果

2.1 调查对象基线特征分析

中山大学临床八年制低年级和高年级学生总共401人,回收有效问卷352份,问卷有效回收率87.78%。调查对象基线特征分析结果见表1。

表1 调查对象基线特征分析
Table 1 Analysis of baseline characteristics of the respondents

20230510170159_3543.png

2.2 个人信息

学生觉得自己性格难定义占比最高(低年级4.44%,高年级45.93%)。学生最终职业目标是临床医生占比最高(低年级85.56%,高年级95.53%)。学生二级学科选择外科占比最高(低年级42.22%,高年级41.86%)。

2.3 全程导师信息

年龄在30~50岁的全程导师占比最高(低年级85.55%,高年级90.12%)。全程导师男性居多(低年级62.22%,高年级65.70%)。专业为外科的全程导师占比最多(低年级20.56%,高年级22.67%)。

2.4 满意度

高低年级学生对全程导师个人及全程导师制满意度调查结果见图3。使用Mann-Whitney U检验判断高低年级学生满意度是否有差异,结果显示:高低年级学生对全程导师个人满意度差异无统计学意义(U=13 938.500,P=0.087),高低年级学生对全程导师制满意度差异无统计学意义(U=15 260.000,P=0.806)。学生对全程导师“比较满意”占比都最高(低年级45.56%,高年级37.79%)。低年级学生对全程导师制“比较满意”占比最高(36.67%)。高年级学生对全程导师制满意度“一般”占比最高(47.09%),“比较满意”占比第二(33.14%)。低年级学生对全程导师制“还未接触”占15.56%。
20230510170247_4169.png
图3 高低年级学生对全程导师个人及全程导师制的满意度调查结果
Figure 3 Satisfaction to the whole-course tutors and the whole-course tutorial system between the two groups

2.5 了解程度

高低年级学生对全程导师制的了解程度调查结果见图4。采用Mann-Whitney U检验分析高低年级学生对全程导师的了解程度,结果提示说明高低年级学生对全程导师的了解程度差异有统计学意义(U=5 632.000,P <0.001)。低年级学生对全程导师制“不是很了解”占比最高(73.89%)。高年级学生对全程导师制“比较了解”占比最高(73.26%)。选择对全程导师制“很了解”与“比较了解”的学生在低年级学生中占比16.67%,在高年级学生中占比77.91%。
20230510170335_0889.png
图4 高低年级学生对全程导师制度的了解程度调查结果(**P<0.001)
Figure 4 Understanding of the whole-course tutorial system between the two groups (**P<0.001)

2.6 期待或实际影响程度

低年级学生期待与全程导师主要联系方式是“个人微信”占比最高(44.44%),高年级实际主要联系方式是“个人微信”占比最高(52.33%)。采用Mann-Whitney U检验分析高低年级学生期待或实际与全程导师的联系频率,结果提示高低年级学生与全程导师的联系频率存在显著差异(U=4 704.000,P<0.001)。低年级学生期待与全程导师“偶尔联系”占比最高(61.11%),高年级学生实际与全程导师“很少联系”占比最高(63.95%)。低年级学生选择期待与全程导师“经常联系”与“偶尔联系”占比90.00%,高年级学生实际与全程导师“经常联系”与“偶尔联系”占比24.42%。
采用Mann-Whitney U检验分析高低年级学生期待或实际参与全程导师的科研的情况,结果显示高低年级学生期待或实际参与科研的情况存在显著差异(U=9 225.500,P<0.001)。低年级期待参与全程导师科研占比特别高(97.78%),其中期待都参与临床和基础研究最高(69.44%)。实际上高年级学生参与全程导师科研比率为38.37%,且无参与任何科研占比37.21%。
高低年级学生期待或实际认为全程导师对其职业规划、临床思维、科研思维、心理健康影响作用的调查结果见图5。用Mann-Whitney U检验分析得出:高低年级学生在职业规划(U=7 345.000,P <0.001)、临床思维(U=4 181.000,P <0.001)、科研思维(U=5 051.500,P <0.001)、心理健康(U=9 645.500,P <0.001)4个方面的影响作用的差异有统计学意义。低年级学生期待全程导师在职业规划、临床思维、科研思维、心理健康发挥较大影响的占比均高于高年级的实际评估(构成比4个方面均P < 0.001 ,选择“有很大影响”及“比较有影响”在低、高年级占比分别为83.33% vs 36.63%,92.22% vs 29.07%,91.67% vs 31.39%,62.78% vs 38.37%)。高年级学生认为全程导师对职业规划、临床思维、科研思维、心理健康“无影响”的同学都占有相当一部分(13.00%~18.00%)。
20230510170510_1985.png
图5 高低年级学生期待或实际认为全程导师对其职业规划、临床思维、科研思维、心理健康的影响调查结果(**P<0.001)
Figure 5 Expected or actual effffect of whole-course tutors on career planning, clinical thinking, scientific research thinking, and mental health of the students between the two groups (**P<0.001)

2.7 大学前5年期待或已实现目标

采用卡方检验分析低年级学生大学前5年期待目标与高年级学生大学前5年已实现目标的调查结果,显示高低年级学生大学前5年期待或已实现目标的调查结果存在显著差异(χ2=86.984,P<0.001)。低年级学生期待能够“顺利通过所有考试、掌握科研思维和技巧、拥有扎实的基础医学知识、具备临床思维和能力”占比最高(73.89%),高年级学生最终实现这4个目标占比只有22.09%。

2.8 期待导师教导内容

采用卡方检验分析高低年级学生期待导师教导内容的调查结果,结果提示高低年级学生期待导师教导内容的调查结果存在显著差异(χ 2=62.701,P=0.005)。期待全程导师能教导“学习方法、科研思维和方法、临床思维和方法、学风道德、职业规划和未来发展、心理健康指导”在低年级学生占比最高(25.56%),在高年级学生占比8.14%。高年级学生期待全程导师教导“科研思维和方法、临床思维和方法、职业规划和未来发展”占比最高(23.26%)。

3 讨论

导师制在人才培养和高等教育发挥重要作用,有利于学生临床能力、学习能力和职业素养的培养[10]。北京协和医院对其刚进入临床的学生实行导师制,并且认为这是一项育人、特别是塑造灵魂的工程。对八年制学生的医学教育,提倡采用双导师制的培养模式:1位专门辅导学生专业知识及技能的专业导师,1位指导学生生活及综合素质发展的生活导师[11]。针对中山医临床八年制医学生的全程导师是学生整个八年学程中的学习兼生活导师,引导学生的职业道德和专业教育,培养出高层次、国际化的医学拔尖创新人才[12]。全程导师制在八年制医学生培养过程中具有重要意义,充分发挥八年制自身优势,促进学生全面发展,符合时代要求。不断完善全程导师制,是医学进步发展的关键[9]。此次问卷调查结果显示学生对全程导师及全程导师制比较满意(P=0.087,P=0.806),但是全程导师制实施过程中存在一些问题。为更好优化全程导师制,针对这些问题给出相应的建议。
1 )开展全程导师制介绍会。选择对全程导师制“很了解”与“比较了解”的学生在低年级学生中占比明显低于在高年级学生中占比(16.67% vs 77.91%,P<0.001)。学生随着年级的升高,逐渐认识了解全程导师制。但是早期全面了解全程导师制更能发挥全程导师制的作用,因此医学院校应该在学生低年级的时候尽早开展全程导师制介绍会以便学生更好了解全程导师制。
2 )搭建师生互动平台。低年级学生期待与全程导师“经常联系”与“偶尔联系”占比明显高于高年级学生实际联系情况(90.00% vs 24.42%,P <0.001)。且低年级学生入学至今对全程导师制“还未接触”占15.56%。一方面可能是由于全程导师专业多是外科等比较忙的临床科室,全程导师没有空闲的时间与学生联系;另一方面可能是受学生性格影响,学生不够积极主动与全程导师联系。针对这些问题应该搭建师生互动平台,鼓励学生多与全程导师交流,多开展全程导师与学生的座谈会,通过面对面交流,学生可以提出自己学习、生活中遇到的困惑,请全程导师解疑。
3 )完善全程导师遴选、培训、考核、奖惩制度。低年级学生期待全程导师在职业规划、临床思维、科研思维、心理健康发挥较大影响的占比均高于高年级的实际评估( 4个方面的构成比均P <0.001,选择“有很大影响”及“比较有影响”在低、高年级占比分别为83.33% vs 36.63%,92.22% vs 29.07%,91.67% vs 31.39%,62.78% vs 38.37%)。且高年级学生认为全程导师对医学职业规划和未来发展、临床思维、科研思维、心理健康指导“无影响”的同学都占有相当一部分(13.00%~18.00%)。从这些现状说明了全程导师制落实不够到位。全程导师制有章可循才能更好实施。医学院校应制定全程导师遴选制度,选择具有较强临床和科研能力、拥有较好医学素养、有教学经验的老师担任全程导师,并且完善全程导师培训、考核、奖惩制度。其中奖励制度很有必要,因为全程导师本身临床、科研、教学各方面压力很大,如果没有长效奖励机制,将大大影响全程导师积极性[13]。医学院校应该对于成绩突出的全程导师予以表彰,将全程导师的成绩量化纳入年终考核、职称评定以及职位晋升等。全程导师制有效实施对学生素质培养尤为重要。目前中山大学临床八年制历届学生的全程导师制师生比约为1:3,每个年级有33~36个全程导师,全程导师队伍人员尚比较充足。进一步扩充全程导师队伍以使八年制学生在进入二级学科前得到更充分的指导,是未来全程导师制的发展方向之一,这时需要解决导师相对较少的问题。针对目前全程导师制现状,亟需完善完善全程导师遴选、培训、考核、奖惩制度,让全程导师制落实到位。全程导师选拔制度的进一步完善,有利于激励医学院校符合标准的优秀老师争当全程导师,扩大全程导师队伍,更好促进八年制人才的培养。全程导师选拔制度的完善是我们在进一步工作、研究中需要探讨和解决的问题。
4 )全程导师尽可能提供学生科研机会。低年级学生期待参与全程导师科研比率高于高年级学生实际参与科研比率(97.78% vs 38.37%,P<0.001)。且高年级中37.21%学生完全未接触任何科研。八年制培养方案中后期学生会面临临床轮转的压力与科研训练的压力交织一起的情景,很大程度上影响了学生科研热情,有碍于学生科研能力的提高[14]。因此,应该提倡尽早接触科研。美国医学院提倡医学生尽早接触临床科研项目,哈佛大学和斯坦福大学医学院在学生入学早期就开设科研相关课程,目的在于提高基于科研思维的临床问题解决能力[15]。早期科研训练有助于八年制医学生多方面能力培养,比如文献检索能力、团队协作能力等[16]。医学院校应该在学生低年级时重视课外科研训练课程的建设,全程导师应尽可能提供学生科研机会,学生应该在早期积极主动与全程导师联系并参与科研活动。
5 )全程导师职责定位进一步明确。低年级学生期待大学前5年能够“顺利通过所有考试、掌握科研思维和技巧、拥有扎实的基础医学知识、具备临床思维和能力”占比明显高于实际上高年级学生最终实现这些目标的占比(73.89% vs 22.09%,P <0.001)。这个调查结果可能是由于学生对自身能力和课程难度认识不足,目标定位不明确,定下过高目标。从另一个角度考虑也说明了全程导师制在八年制医学生培养过程中具有重要意义。全程导师应该职责定位明确,发挥其“三导”作用,引导学生制定学习计划、培养学生终身学习能力,同时注意做好心理辅导。全程导师应该结合八年制课程培养体系,在不同阶段给予学生不同的帮助,引导学生定下客观的目标,制定合理的学习方案,做好时间规划。结合高低年级学生期待全程导师教导内容,我们可以得出新时期全程导师应该尽可能教导学生的内容包括:学习方法、科研思维和方法、临床思维和方法、学风道德、职业规划和未来发展、心理健康指导等。
6 )医学院校考虑学生意向分配全程导师。目前中山大学临床八年制全程导师采用随机分配的方式。随机分配的方案有其意义,保证公平性及高效率性的同时,即使学生分配到的全程导师不是自己意向方向的老师,学生可以从另一个方向开拓自己视野,且全程导师职责定位是培养学生各方面综合素质,跟全程导师的专业关系不是很大。当然,在开放性问题的回答中部分同学指出由于全程导师所属专业或者科研不是自己感兴趣的,可能缺乏动力去做科研或者联系全程导师。从这个角度考虑,建议医学院校可以先调查学生的二级学科意向再进行全程导师的分配,或者实行全程导师与学生的双向选择方案。
综上所述,本研究表明学生对全程导师及全程导师制总体比较满意,但存在低年级学生对该制度了解程度偏低,师生联系少,导师实际作用低于学生预期,科研训练机会不足等问题。针对这些问题,建议开展全程导师制介绍会,搭建师生互动平台,完善全程导师遴选、培训、考核、奖惩制度;全程导师尽可能提供学生科研机会,且职责定位明确;医学院校考虑学生意向分配全程导师。全程导师制在八年制医学人才培养过程中具有重要意义,亟需完善全程导师制,推动临床医学高水平人才的培养。

开放获取声明

本文适用于知识共享许可协议(Creative Commons),允许第三方用户按照署名(BY)-非商业性使用(NC)-禁止演绎(ND)(CC BY-NC-ND)的方式共享,即允许第三方对本刊发表的文章进行复制、发行、展览、表演、放映、广播或通过信息网络向公众传播,但在这些过程中必须保留作者署名、仅限于非商业性目的、不得进行演绎创作。详情请访问:https://creativecommons.org/licenses/by-nc-nd/4.0/。

基金

1. 中山大学教学改革基金 ( JX3030604024)。This work was supported by the Teaching Reform Fund of Sun Yat-sen University, China ( JX3030604024).

参考文献

1. 邹丽琴. 中国八年制医学教育培养模式研究[D]. 重庆: 第三军 医大学, 2013.
ZOU Liqin. A study on the training model of eight-year medical education in China[D]. Chongqing: Third Military Medical University, 2013.
2. 刘道洪, 陈豪, 王海明, 等. 八年制医学教育临床导师制探索[ J]. 中华医学教育探索杂志, 2014, 13(5): 448-451.
LIU Daohong, CHEN Hao, WANG Haiming, et al. Exploration and reflection on clinical tutorial system in eight-year program medical education[ J]. Chinese Journal of Medical Education Research, 2014, 13(5): 448-451.
3. 夏欧东, 曾志嵘, 周增桓, 等. 临床医学八年制阶段导师制的探索 与思考[ J]. 中国现代医生, 2010, 48(14): 119-127.
XIA Oudong, ZENG Zhirong, ZHOU Zenghuan, et al. Exploration and thinking about staged tutorial system for sight-year clinical medicine program[ J]. China Modern Doctor, 2010, 48(14): 119-127.
4. 邹丽琴. 八年制医学教育的探索与实践[ J]. 医学教育探索, 2008, 7(3): 225-226.
ZOU Liqin. Research on and practice of eight-year medical education[ J]. Chinese Journal of Medical Education Research, 2008, 7(3): 225-226.
5. 徐睿, 徐柳菁, 钱政宇. 中山大学中山医学院八年制医学前教育 的现状与思考[ J]. 课程教育研究, 2016(28): 249-250.
XU Rui, XU Liujing, QIAN Zhengyu. The current situation and thinking of the eight-year pre-medical education in Zhongshan School of Medicine of Sun Yat-sen University[ J]. Course Education Research, 2016(28): 249-250.
6. 陈少锐, 刘鹏, 吴映莉, 等. 中山大学八年制医学生全程导师制的 实践与探索[ J]. 中国高等医学教育, 2019(2): 123-124.
CHEN Shaorui, LIU Peng, WU Yingli, et al. A whole process tutorship for eight-year medical program of Sun Yat-sen University[ J]. China Higher Medical Education, 2019(2): 123-124.
7. 张海松, 李林倩, 周金娜, 等. 全程临床导师制应用于高年级临床 医学生培养[ J]. 医学研究与教育, 2019, 36(1): 68-71.
ZHANG Haisong, LI Linqian, ZHOU Jinna, et al. The research of the whole clinical tutorial system in the cultivation of senior clinical medical students[ J]. Medical Research and Education, 2019, 36(1): 68-71.
8. 鲁映青, 孙利军, 丁悦娜, 等. 基础医学人才培养的创新探索[ J]. 中国高等医学教育, 2005(3): 49-51.
LU Yingqing, SUN Lijun, DING Yuena, et al. Innovation of training talents for preclinical medicine[ J]. China Higher Medical Education, 2005(3): 49-51.
9. 丁冰清, 麦菁芸, 朱将虎. 关于八年制医学生实行本科生导师制 的几点思考[ J]. 教育教学论坛, 2019(12): 22-23.
DING Bingqing , MAI Jingyun, ZHU Jianghu. Reflections on implementing undergraduate tutor system on eight-year medical students[ J]. Education and Teaching Forum, 2019(12): 22-23.
10. 刘忠锦, 孙茂林, 张海燕, 等. 导师制模式下医学本科生培养及评 价体系探索[ J]. 中华医学教育探索杂志, 2019, 18(5): 458-461.
LIU Zhongjin, SUN Maolin, ZHANG Haiyan, et al. An exploration of the training and evaluation systems of medical undergraduates in the context of tutorial system[ J]. Chinese Journal of Medical Education Research, 2019, 18(5): 458-461.
11. 李亚敏, 陈俊国. 临床医学八年制的现状分析与思考[ J]. 中国高 等医学教育, 2010(4): 117-118.
LI Yamin, CHEN Junguo. Analysis on status of eight-year program for clinical medical education[ J]. China Higher Medical Education, 2010(4): 117-118.
12. 王淑珍, 肖海鹏, 王庭槐. 全面推进临床医学教育综合改革[ J]. 中国高等教育, 2014(15): 29-32.
WANG Shuzhen, XIAO Haipeng, WANG Tinghuai. Fully promote comprehensive reform of clinical medical education[ J]. China Higher Education, 2014(15): 29-32.
13. 张华纲, 宋红松, 樊东升. 传统模式与导师制在八年制医学生临 床实习中的比较与思考[ J]. 中国高等医学教育, 2017(2): 121-122.
ZHANG Huagang, SONG Hongsong, FAN Dongsheng. Comparison and thinking of traditional model and tutorial system in clinical practice of eight-year program medical students[ J]. China Higher Education, 2017(2): 121-122.
14. 金晶, 马超, 高小惠. 八年制临床医学生科研能力培养模式的比 较研究[ J]. 中国高等医学教育, 2016(8): 1-2.
JIN Jing, MA Chao, GAO Xiaohui. A comparative study of research skills development for students of eight-year clinical medicine programs[ J]. China Higher Education, 2016(8): 1-2.
15. 邹丽琴, 罗长坤, 黄建军, 等. 美国医学生科研能力培养对我国 八年制医学教育的启示[ J]. 中华医学教育杂志, 2013, 33(4): 638-640.
ZOU Liqin, LUO Changkun, HUANG Jianjun, et al. Developing research skills in medical students in the US: implications for eight-year program design in China[ J]. Chinese Journal of Medical Education, 2013,33(4): 638-640.
16. 余乐, 李琳, 刘叔文. 医学八年制学生基础阶段科研能力培养的 探索[ J]. 医学信息(上旬刊), 2011, 24(6): 3663-3665.
YU Le, LI Lin, LIU Shuwen. Exploration of patterns of early scientific research training for eight-year medical students[ J]. Medical Information, 2011, 24(6): 3663-3665.

施引文献

1. 徐宇峰,单祎.体验式教学在医学八年制眼科实习中的实践[J].中国继续医学教育,2022,14(14):17-21.
2. 潘秀懿,卫昱燕,郭小煜等.临床医学本科全程导师制培养机制的实践研究[J].中国继续医学教育,2023,15(21):106-110.

相关文章